EasyManua.ls Logo

Yamaha DTX-MULTI - Navigating between Pages; Changing Parameter Settings; Storing Parameter Settings

Yamaha DTX-MULTI
116 pages
Print Icon
To Next Page IconTo Next Page
To Next Page IconTo Next Page
To Previous Page IconTo Previous Page
To Previous Page IconTo Previous Page
Loading...
TRIGGER ReferenceKITMIDI VOICEUTILITY WAVEPATTERN
Basic Operations
Owner’s Manual 45
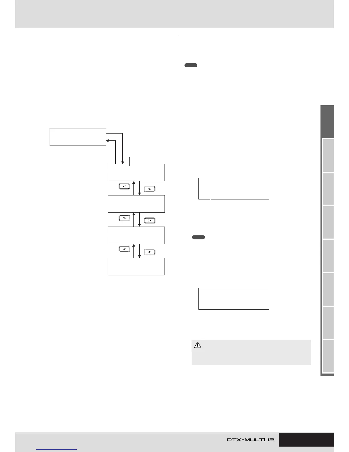
Navigating between Pages
Each section contains a number of parameter setting pages
that are used to make actual settings. With a section page
displayed, press the lit [ENTER] button to access its
parameter setting pages. (In certain cases, it may not be
possible to access parameter-setting pages from a section
page, and the [ENTER] button will not light up.) Each
parameter-setting page is identified at the left of the upper
row of text using the name (or abbreviation) of the setting
area, the section number, and the page number (with
hyphens between the numbers). You can use the [B]/[C]
buttons to navigate between parameter setting pages.
In certain cases, a number of additional pages may be
accessed from a parameter setting page using the [ENTER]
button, which will light up whenever this is possible. By
pressing the [EXIT] button, you can move back towards the
top of the current setting area.
Moving the Cursor
Whenever a page contains a number of different parame-
ters, you can move the flashing cursor left and right using
the [B]/[C] buttons or between the upper and lower rows
of text using the [D] button. In this way, you can select the
parameter setting to be changed (as described below). If
there are no additional parameters to the left or right on the
current page when you press the [B]/[C] button, the cur-
sor will jump to the next parameter-setting page to the left
or right, respectively. In addition, the [B]/[C] and [D]
buttons will light up whenever they can be pressed to move
to a different parameter on the current page or an adjacent
page.
Changing Parameter Settings
By pressing the [-/DEC] or [+/INC] button, you can
increase or decrease the setting of the currently selected
parameter.
•A setting can be decreased in units of 10 by holding down the [SHIFT] but-
ton and pressing the [-/DEC] button or by holding down the [-/DEC] button
and pressing the [+/INC] button.
Similarly, it can be increased in units of 10 by holding down the [SHIFT] but-
ton and pressing the [+/INC] button or by holding down the [+/INC] button
and pressing the [-/DEC] button.
Storing Parameter Settings
Whenever parameter settings have been changed on section
and/or parameter-setting pages, the [STORE] button will
light up to remind you to store your settings. The correct
way to store parameter settings is as follows.
1
When you have finished setting parameters in a specific
setting area, press the [STORE] button to open the Store
Kit page.
2
Using the [-/DEC] and [+/INC] buttons, indicate where
you want your data to be stored.
The above step is not required when storing settings in the UTILITY
setting area.
3
Press the [ENTER] button. You will be asked to confirm
that you wish to proceed. If necessary, you can press the
[EXIT] button to return to the previous page without stor-
ing any data.
4
Press the [ENTER] button to store your data in the DTX-
MULTI 12’s internal memory.
Example: VOICE setting area’s TONE section (VCE3)
VCE3
≥≥≥≥≥≥TONE
VCE3-1≥-º¡-≥≥≥≥ç
≥≥≥Attack=+≥0
VCE3-2≥-º¡-≥≥≥≥ç
≥≥≥Decay=+≥0
VCE3-3≥-º¡-≥≥≥≥ç
≥≥Release=+≥0
VCE3-4≥-º¡-≥≥≥≥ç
≥Fc=+≥0≥≥Q=+≥0
Page number
[ENTER]
[EXIT]
If you turn off the instrument without storing modified settings,
these modifications will lost (i.e., the settings will revert to their
previous state when the instrument is next turned on).
NOTE
KIT≥Store≥to
U001:User≥Kit
Destination for stored data.
NOTE
≥≥≥KIT≥Store
≥Are≥you≥sure?
CAUTION

Table of Contents

Other manuals for Yamaha DTX-MULTI

Related product manuals