EasyManua.ls Logo

Yamaha DTX-MULTI - Makeup of Internal Memory

Yamaha DTX-MULTI
116 pages
Print Icon
To Next Page IconTo Next Page
To Next Page IconTo Next Page
To Previous Page IconTo Previous Page
To Previous Page IconTo Previous Page
Loading...
TRIGGER ReferenceKITMIDI VOICEUTILITY WAVEPATTERN
Internal Design
Owner’s Manual
43
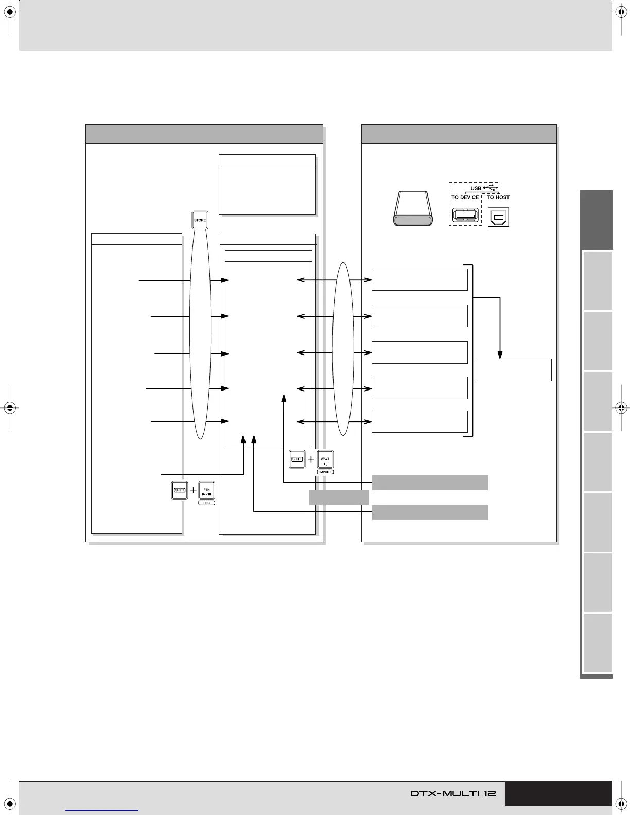
Makeup of Internal Memory
The following diagram shows the correlation between the various functions that can be used to create data on the DTX-
MULTI 12, the data in the instrument’s internal memory, and the data on a USB memory device.
Internal memory
UTIL7
FILE
Data-creating functions
Preset data (ROM)
Kits
•Voices
•Patterns
•Trigger setups
User kits
External USB memory device
User memory
Flash ROM
User trigger
setups
Utility setting
•Waves
User
patterns
File extension: .MTK
(file type = “AllKit”)
All combined
File extension: .MTA
(file type = “All”)
File extension: .MTT
(file type = “AllTrigger”)
File extension: .MTU
(file type = “Utility”)
File extension: .MTW
(file type = “AllWave”)
File extension: .MTP
(file type = “AllPattern”)
Audio data (.WAV or .AIFF)
Standard MIDI file (.MID)
Import
Record
•Pattern editing
•Wave editing
Utility setting
•Trigger setting
Kit editing
Save / Load
Store
Import SMF
(PTN4-7)
•Pattern recording
•Voice setting
MIDI setting
03dtxmenabout.fm Page 43 Friday, September 17, 2010 9:31 AM

Table of Contents

Other manuals for Yamaha DTX-MULTI

Related product manuals