EasyManua.ls Logo

Yealink SIP-T41S - Auto Provisioning Process; Old Mechanism - Without Boot Files

Yealink SIP-T41S
70 pages
Print Icon
To Next Page IconTo Next Page
To Next Page IconTo Next Page
To Previous Page IconTo Previous Page
To Previous Page IconTo Previous Page
Loading...
Yealink IP Phones Auto Provisioning Guide
8
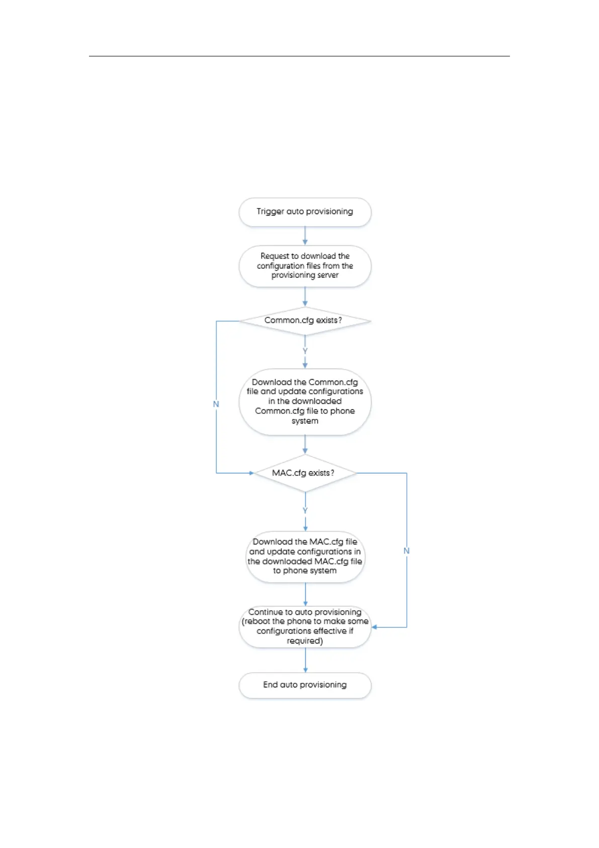
Auto Provisioning Process
Old Mechanism Without Boot Files
The following flowchart shows how Yealink IP phones perform auto provisioning when using
configuration files only:

Table of Contents

Other manuals for Yealink SIP-T41S

Related product manuals