EasyManua.ls Logo

3D Systems ProJet 460Plus - Problems Powering up

3D Systems ProJet 460Plus
72 pages
Print Icon
To Next Page IconTo Next Page
To Next Page IconTo Next Page
To Previous Page IconTo Previous Page
To Previous Page IconTo Previous Page
Loading...
ProJet
®
x60 Series User Guide Troubleshooting the ProJet x60 Printers
3dscentral.3dsystems.com 49 All Rights Reserved
5/12/13
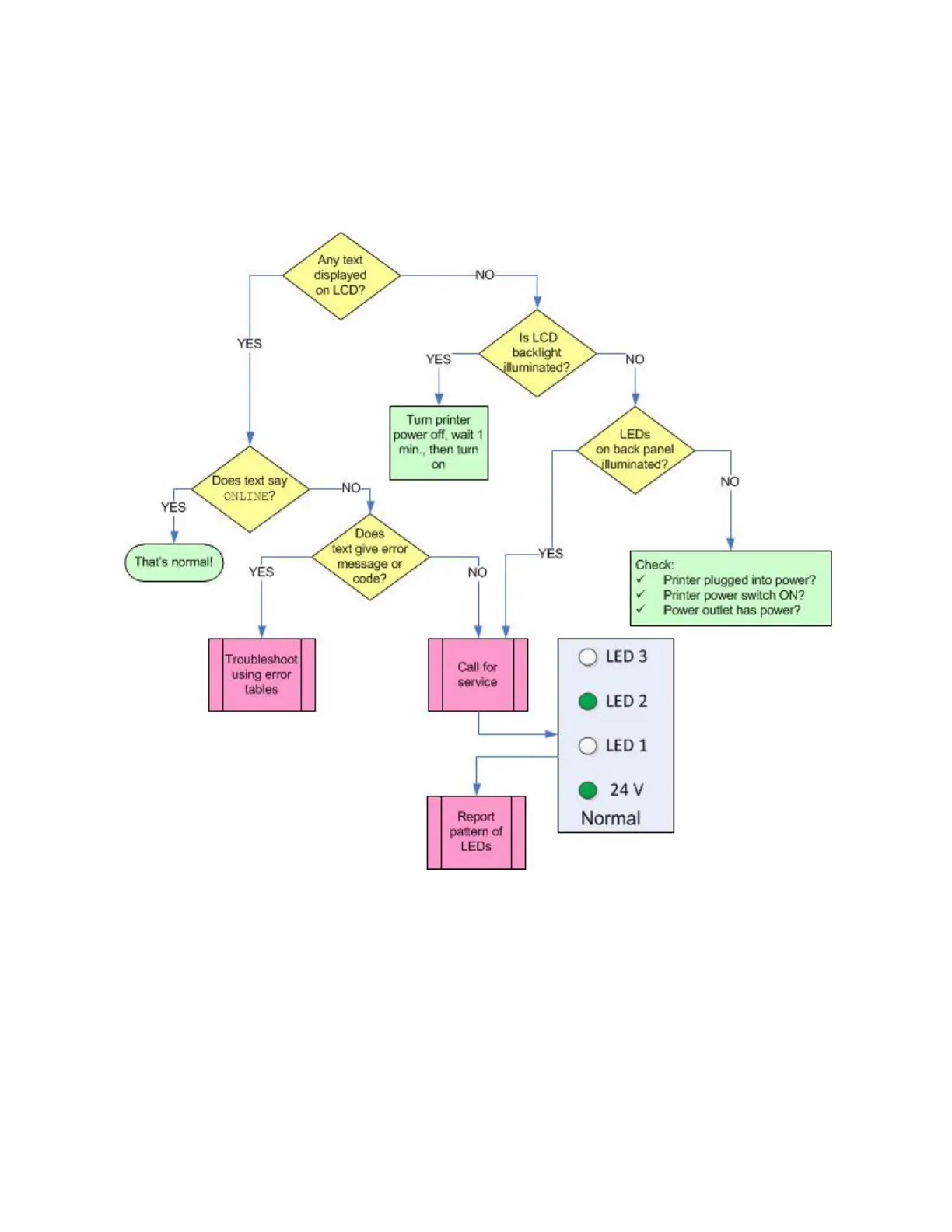
7.2 Problems Powering Up
If your printer does not power up normally, use the flowchart below to isolate the problem.

Table of Contents

Related product manuals