EasyManua.ls Logo

ABB REF615 K - Page 707

ABB REF615 K
896 pages
Print Icon
To Next Page IconTo Next Page
To Next Page IconTo Next Page
To Previous Page IconTo Previous Page
To Previous Page IconTo Previous Page
Loading...
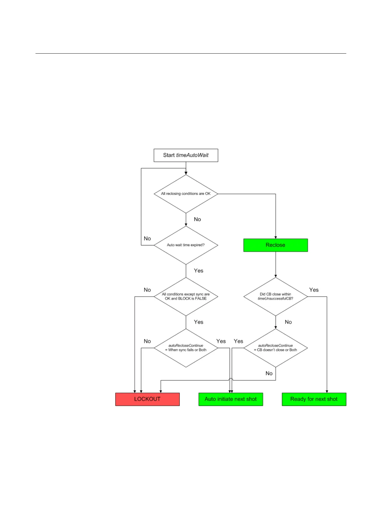
Even if the initiation signals are not received from the protection functions, the AR
function can be set to continue from the second to the fifth reclose shot. The AR
function can, for example, be requested to automatically continue with the
sequence when the circuit breaker fails to close when requested. In such a case, the
AR function issues a CLOSE_CB command. When the wait close time elapses, that
is, the closing of the circuit breaker fails, the next shot is automatically started.
Another example is the embedded generation on the power line, which can make
the synchronism check fail and prevent the reclosing. If the auto-reclose sequence
is continued to the second shot, a successful synchronous reclosing is more likely
than with the first shot, since the second shot lasts longer than the first one.
A070870 V1 EN
Figure 380: Logic diagram of auto-initiation sequence detection
Automatic initiation can be selected with the Auto initiation Cnd setting to be the
following:
1YHT530004D05 D Section 9
Control functions
615 series 701
Technical Manual

Table of Contents

Related product manuals