EasyManua.ls Logo

Acer P205H - Page 72

Acer P205H
80 pages
To Next Page IconTo Next Page
To Next Page IconTo Next Page
To Previous Page IconTo Previous Page
To Previous Page IconTo Previous Page
Loading...
5
5
4
4
3
3
2
2
1
1
D D
C C
B B
A A
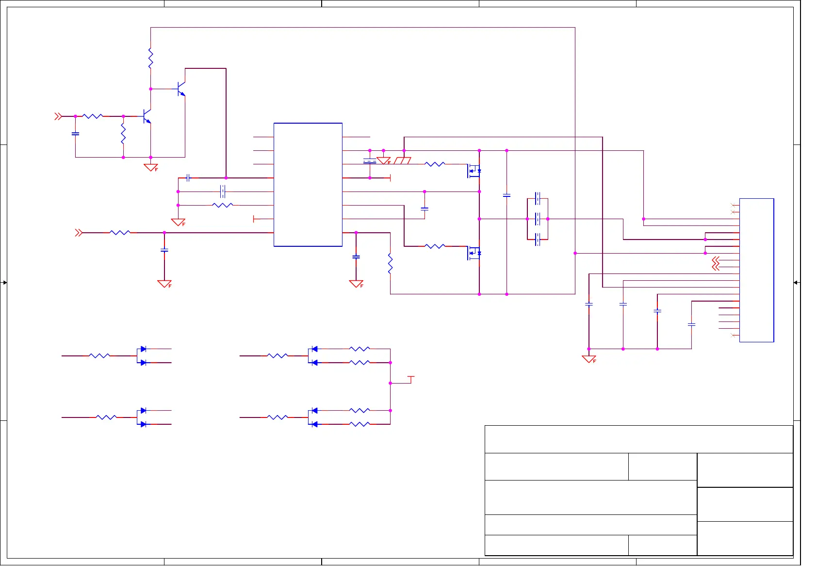
V0165
A4
Inverter control
2008-12-02
InnoLux
Document Number : SIZE :
TITLE :
DATE :
SHEET OF
Rev :
DRAWN BY :
CHECK BY :
APPRO BY :
OL4
OV1
LI2
LI2
LV1
OL1
LI1
VIN
LV4
LI1
OV2
LV4
LV1
OL1
LV3
OL3
OL2
OV2
OV1
LV3
LV2
OL4
OL3
OL2
LV2
BRIGHTNESS
BRIGHTNESS2
ON/OFF
ON/OFF2
REF
REF
REF
C502
220p/50V
C505
220p/50V
IC501
MP1009
1
2
3
4
5
6
7
8 9
10
11
12
13
14
15
16
OV2
LI1
LI2
COMP
FT
FSET
BOSC
DBRT VIN
BT
TG
SW
VCC
BG
GND
OV1
R509
2K
R510
2K
C523
3900p/50V
R513
10K
R512
10K
C503
2200p/50V
C522
3900p/50V
CN506
CON 20PIN
15
4
10
14
6
16
18
17
13
12
11
7
5
8
9
3
2
1
19
20
DRIV
OL3
LV4
+24V
LV1
DRIV
GND
GND
+24V
BRI
EN
LV2
OL4
GND
LV3
OL2
OL1
+5V
NC
NC
C513
0.1/50V
C507
0.1/50V
R505
110K 1%
D501
BAV70
3
2
1
R527
2K
R514
10K
R503
91K
R507
22
R506
22
C506
0.047/50V
Q502
MMBT4401
1
32
C508
1u/16V
R511
10K
C520
3900p/50V
R528
2K
R502
30K
Q501
MMBT4401
1
32
D504
BAW56
3
2
1
U501
AP9971GH
1
2 3
R501
91K
C504
2.2u/16V
C509
2.2u/25V
D502
BAV70
3
2
1
C510
2.2u/25V
C511
NC
D503
BAW56
3
2
1
R508
100
R504
10K
C521
3900p/50V
U502
AP9971GH
1
2 3

Related product manuals