EasyManua.ls Logo

Acer V193

Acer V193
80 pages
To Next Page IconTo Next Page
To Next Page IconTo Next Page
To Previous Page IconTo Previous Page
To Previous Page IconTo Previous Page
Loading...
48
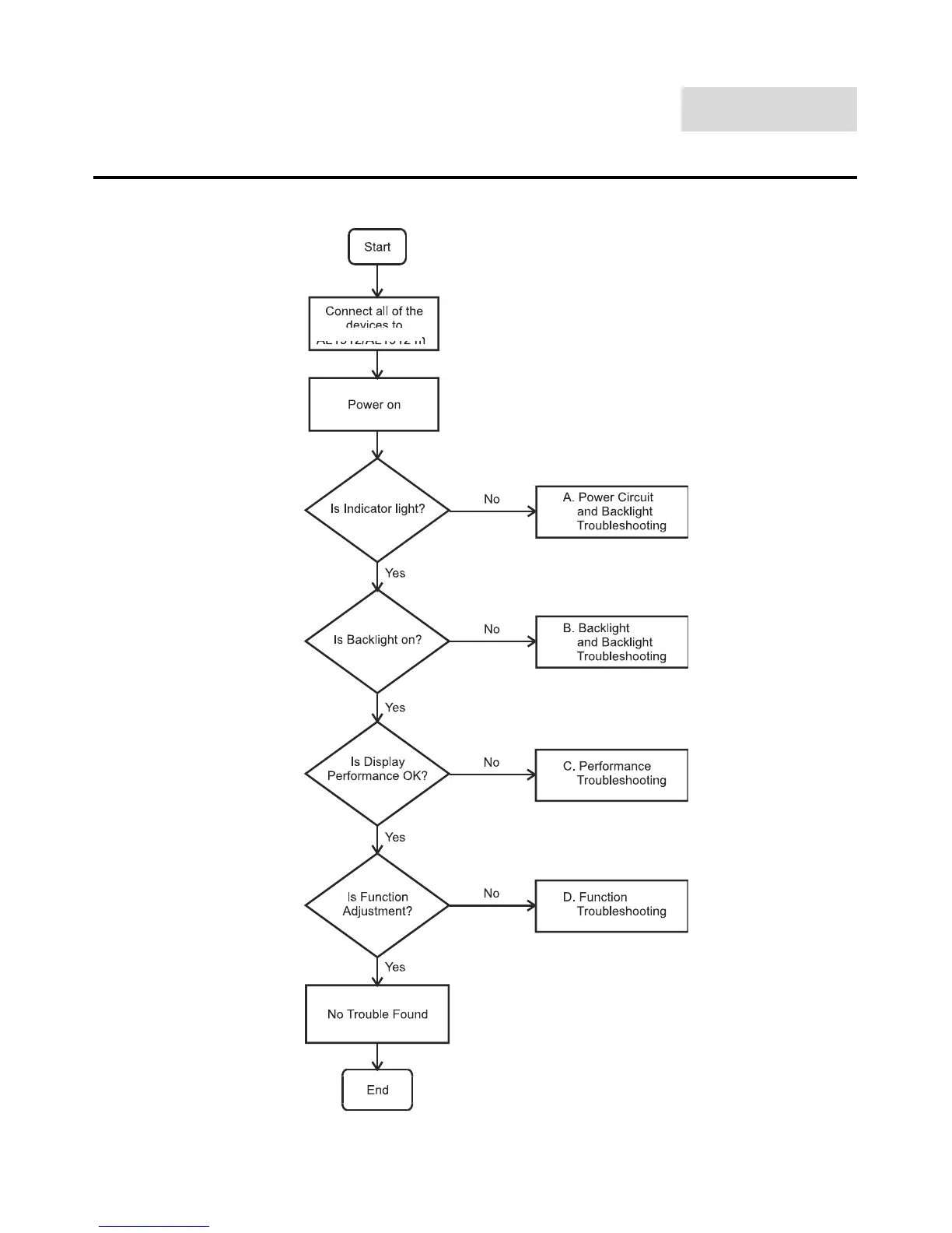
Chapter 4
Troubleshooting
Main Procedure

Other manuals for Acer V193

Related product manuals