EasyManua.ls Logo

Akai AA-A35 - C Cece Cece Cee Ene

Akai AA-A35
70 pages
Print Icon
To Next Page IconTo Next Page
To Next Page IconTo Next Page
To Previous Page IconTo Previous Page
To Previous Page IconTo Previous Page
Loading...
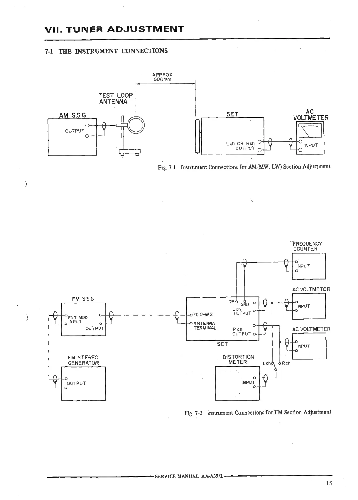
Vil.
TUNER
ADJUSTMENT
7-1
THE
INSTRUMENT
CONNECTIONS
APPROX
600mm
TEST LOOP
ANTENNA
\
|
SET
AC
AM
SSG
VOLTMETER
of
OUTPUT
o4
Leh
OR
Reh
O
OUTPUT
ro
Fig.
7-1
Instrument
Connections
for
AM(MW,
LW)
Section
Adjustment
FREQUENCY
COUNTER
©
ANTENNA
TERMINAL
AC
VOLTMETER
FM
STEREO
DISTORTION
GENERATOR
METER
OUTPUT
Fig.
7-2
Instrument
Connections
for
FM
Section
Adjustment
SERVICE
MANUAL
AA-435[{>_————————————
15

Related product manuals