EasyManua.ls Logo

Allen-Bradley MicroLogix 1000 - Page 23

Allen-Bradley MicroLogix 1000
422 pages
To Next Page IconTo Next Page
To Next Page IconTo Next Page
To Previous Page IconTo Previous Page
To Previous Page IconTo Previous Page
Loading...
Hardware
Installing
Y
our Controller
1–7
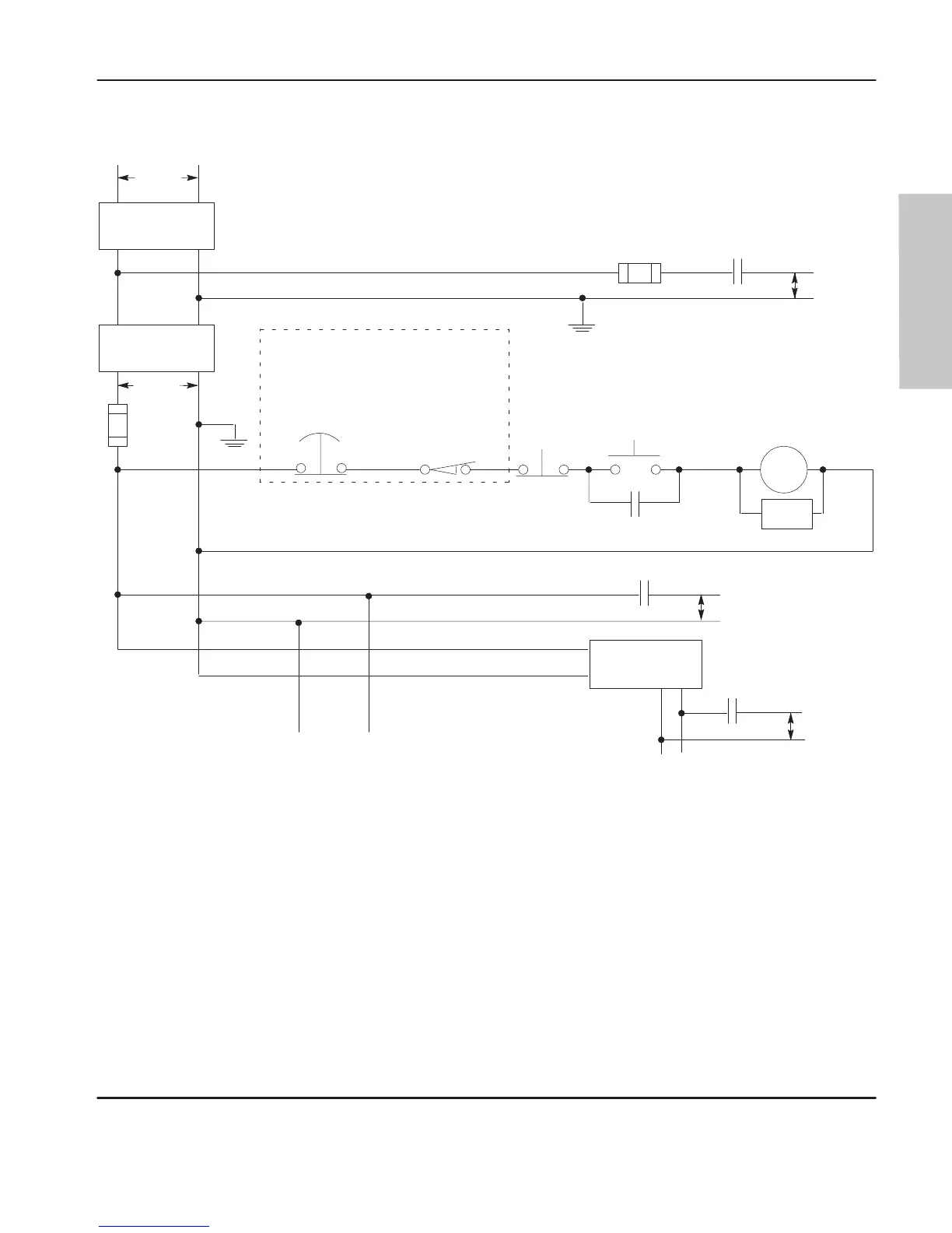
Schematic (Using ANSI/CSA Symbols)
115V ac
230V ac
Disconnect
L1 L2
Isolation
Transformer
Fuse
Operation of either of these contacts will
remove power from the adapter external I/O
circuits, stopping machine motion.
MCR
MCR
MCR
Emergency-Stop
Push Button
Overtravel
Limit Switch
Stop
Start
Suppr.
MCR
(Lo) (Hi)
Line T
erminals: Connect to 1
15V ac
terminals of Power Supply
.
dc Power Supply
.
Use N.E.C. Class 2
for UL Listing.
MCR
+
X1
X2
Line terminals: Connect to 24V dc
terminals of Power Supply
.
24V dc
Output
Circuits
1
15V ac
Output
Circuits
230V ac
Output
Circuits
Master Control Relay (MCR)
Cat. No. 700-PK400A1
Fuse
Suppressor
Cat. No. 700-N24
efesotomasyon.com - Allen Bradley,Rockwell,plc,servo,drive

Table of Contents

Related product manuals