EasyManua.ls Logo

Alpha ALPHA6000 Series - Page 54

Alpha ALPHA6000 Series
243 pages
Print Icon
To Next Page IconTo Next Page
To Next Page IconTo Next Page
To Previous Page IconTo Previous Page
To Previous Page IconTo Previous Page
Loading...
Chapter 3 Operation
http://www.acdrive-china.com
54
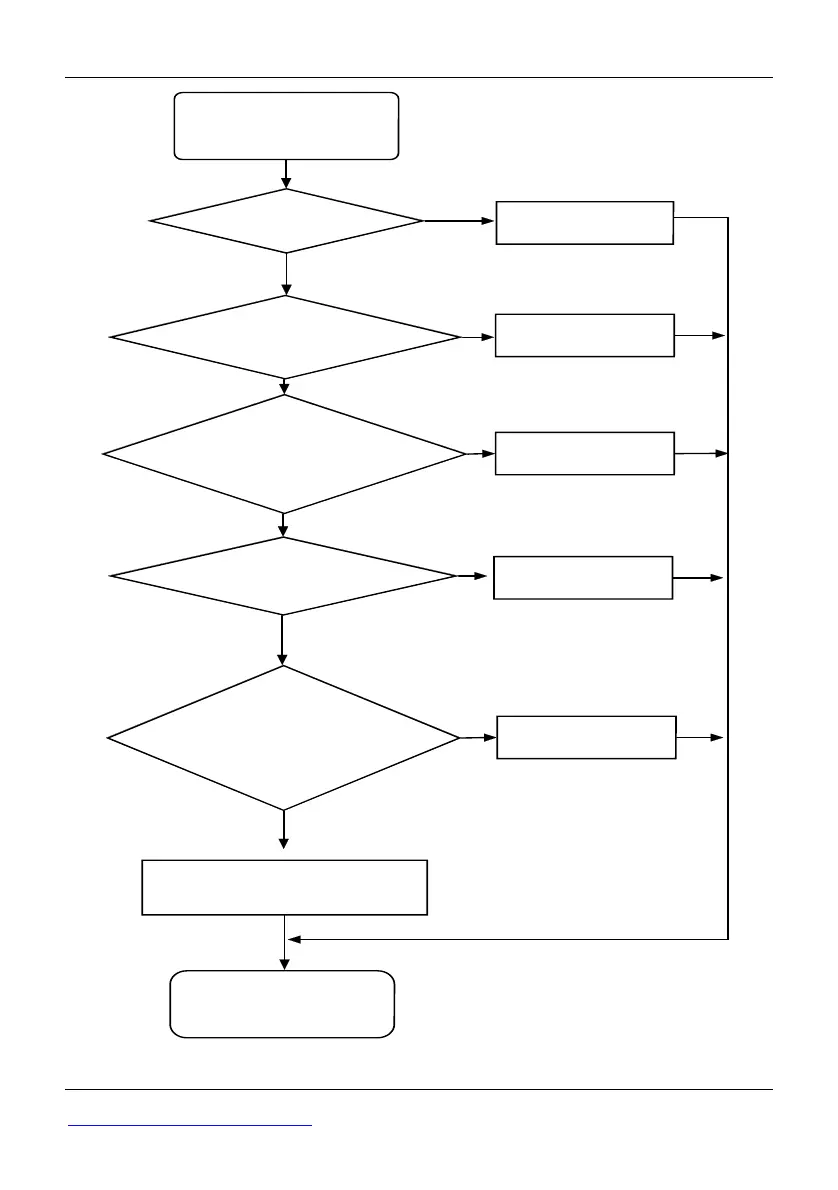
Operation mode of
inverter
JOG active
PID termianl
active
Wobble frequency
running terminal
active
PLC termianl
active
PID running
Wobble frequency
running
PLC running
Termianl
function:
FC frequency
setting active
Common running
NO
NO
NO
NO
NO
END
YES
Running according to
P0.01 selection
JOG running
Y
E
S
Y
E
S
Y
E
S
Y
E
S

Table of Contents

Related product manuals