EasyManua.ls Logo

Alpha ALPHA6000 Series - Wiring of Ac drive for Basic Operation

Alpha ALPHA6000 Series
243 pages
Print Icon
To Next Page IconTo Next Page
To Next Page IconTo Next Page
To Previous Page IconTo Previous Page
To Previous Page IconTo Previous Page
Loading...
Chapter 2 Installation and Wiring
http://www.acdrive-china.com
37
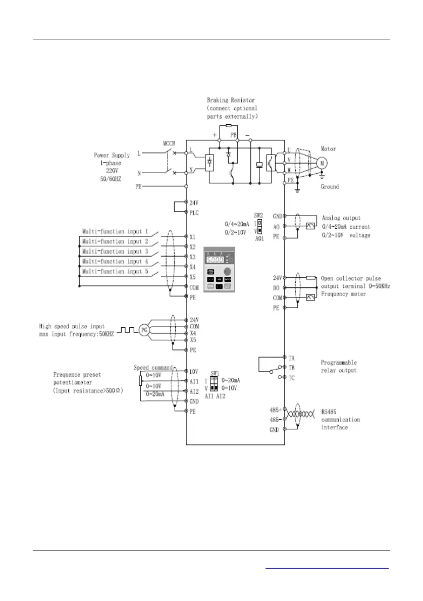
2.6 Wiring of Ac drive for Basic Operation
Fig 2-32 S2R4GBS22R2GB Wiring diagram

Table of Contents

Related product manuals