EasyManua.ls Logo

Alpha ALPHA6000 Series - Page 56

Alpha ALPHA6000 Series
243 pages
Print Icon
To Next Page IconTo Next Page
To Next Page IconTo Next Page
To Previous Page IconTo Previous Page
To Previous Page IconTo Previous Page
Loading...
Chapter 3 Operation
http://www.acdrive-china.com
56
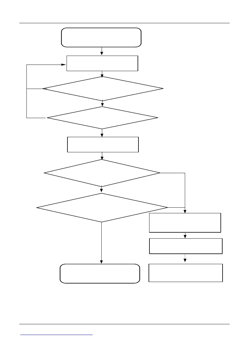
wiring is right.
wiring as the
requirement stated
in this manual
Power ON
see output frequency
monitor:
0.00Hz
Power on failed
Disconnect the power
input air switch.
Check the reason
heard the sound of
contactor indraft?
Display fault
code"CCF2"or no
disolay
YES
NO
YES
NO
YES
YES
Start
NO
NO
POWER ON sucsessful
the input
voltate is right
Figure 3-9 Flow chart of the ac drive initialization

Table of Contents

Related product manuals