EasyManua.ls Logo

Alpine DVA-9860 - Raccordements

Alpine DVA-9860
178 pages
Print Icon
To Next Page IconTo Next Page
To Next Page IconTo Next Page
To Previous Page IconTo Previous Page
To Previous Page IconTo Previous Page
Loading...
56-FR
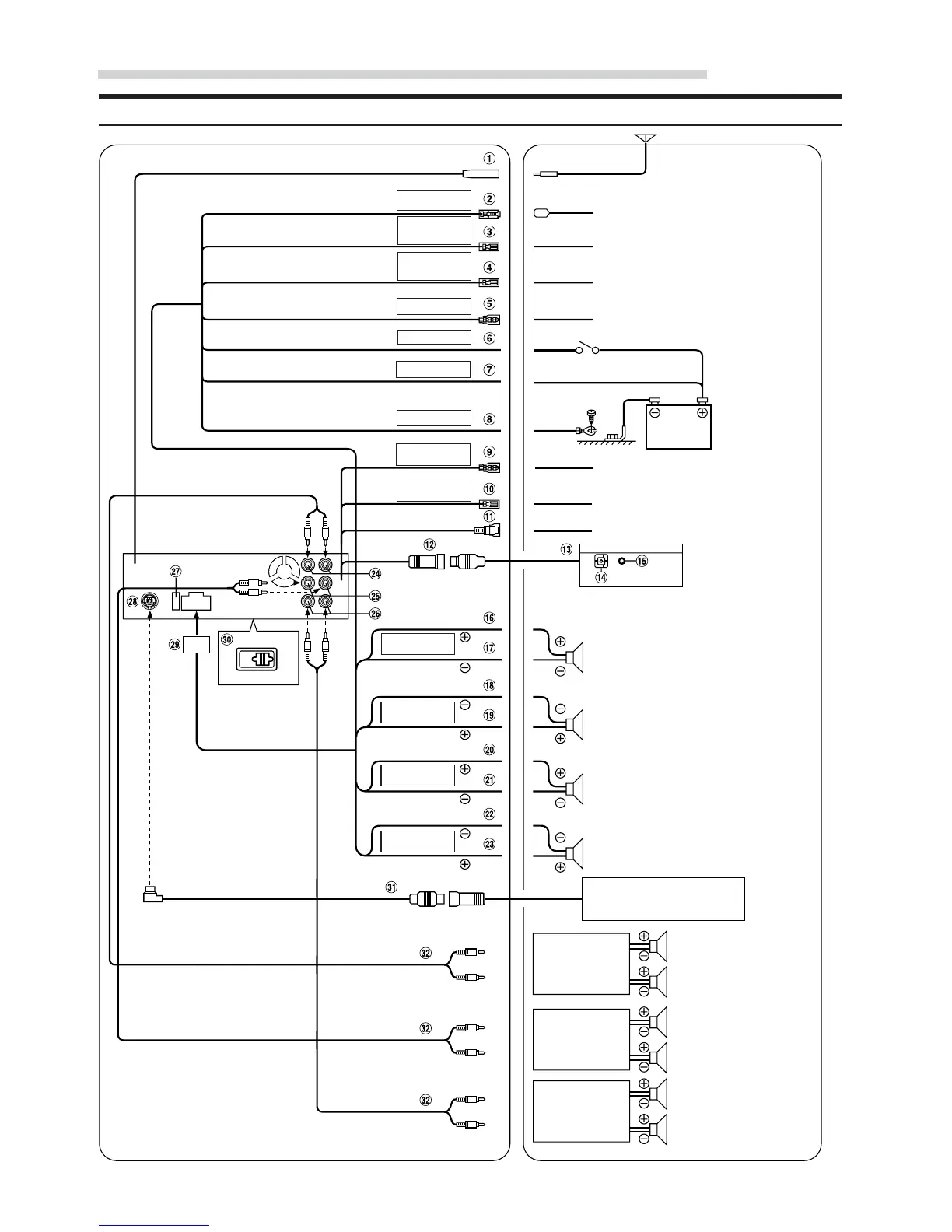
Raccordements
Subwoofers
Vers l'amplificateur ou l'égaliseur
Clé de contact
Vers le téléphone du véhicule
Vers le fil d'eclairage de cluster
d'instrument
Amplificateur
Amplificateur
Amplificateur
Antenne
Vers l'antenne de puissance
Batterie
Devant droit
Arrière droit
Devant gauche
Arrière
droit
Arrière
gauche
Devant
droit
Devant
gauche
Enceintes
Enceintes
Arrière gauche
Bleu
Bleu/Blanc
Rose/Noir
Orange
Rouge
Jaune
Noir
ANNTENNE
ELECTRIQUE
MISE EN
SERVICE A
DISTANCE
Entrée
D'INTERRUPTION
AUDIO
ECLAIRAGE
ALLUMAGE
BATTERIE
TERRE
ENCEINTE
AVANT DROIT
ENCEINTE
ARRIERE DROIT
ENCEINTE
ARRIERE GAUCHE
ENCEINTE
AVANT GAUCHE
Gris
Gris/Noir
Violet/Noir
Violet
Ver t
Ver t/Noir
Blanc/Noir
Blanc
Changeur CD
(Vendu séparément)
Installation et raccordements
Blanc/Brun
ENTREE DE LA
TELECOMMANDE
Blanc/Rose
COMMANDE
DU MONITEUR
Vers fil de sortie de la télécommande.
Vers fil de commande du moniteur
Vers borne d’entrée vidéo
Boîtier de
raccordement
externe
Ai-NET
EQ/DIV NORM

Table of Contents

Related product manuals