EasyManua.ls Logo

Alpine DVA-9860 - Conexiones

Alpine DVA-9860
178 pages
Print Icon
To Next Page IconTo Next Page
To Next Page IconTo Next Page
To Previous Page IconTo Previous Page
To Previous Page IconTo Previous Page
Loading...
56-ES
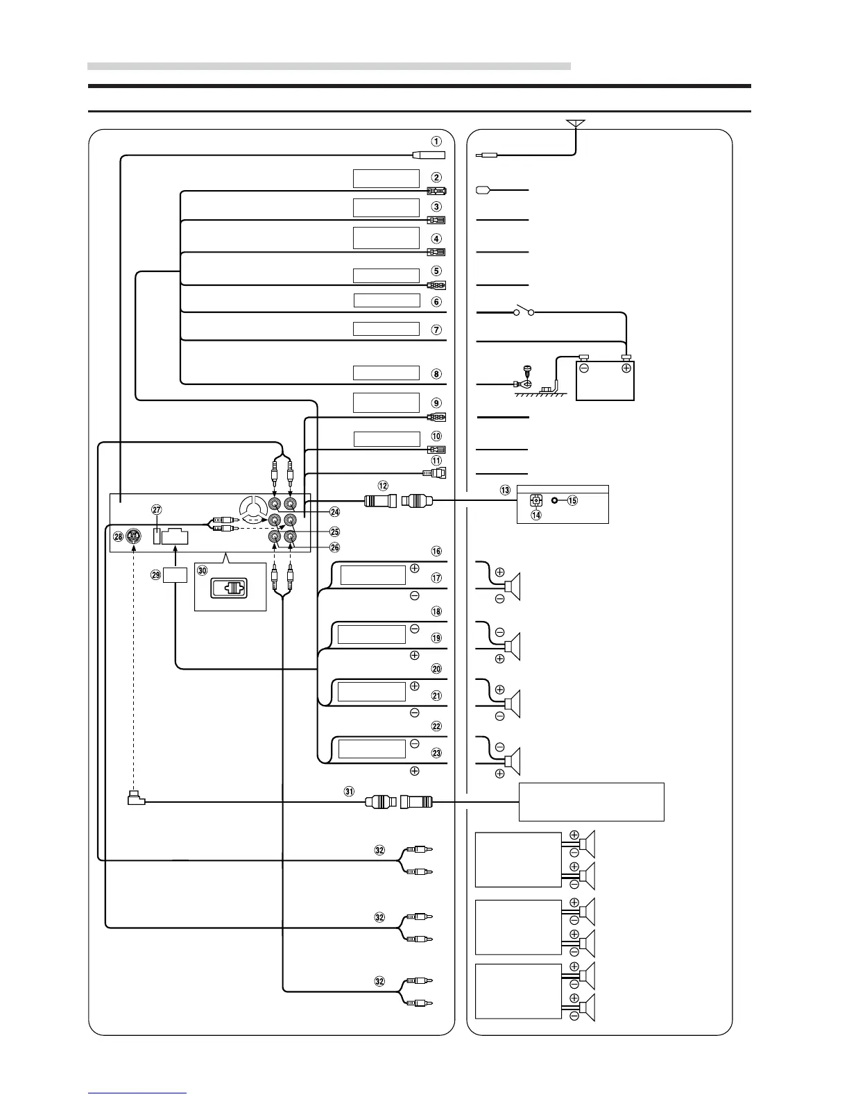
Conexiones
Blanco/Marrón
ENTRADA MANDO
A DISTANCIA
Blanco/Rosa
CONTROL DEL MONITOR
Al cable de salida del mando a
distancia
Al cable de control del monitor
Al terminal de entrada de vídeo
Caja de
interconexiones
externa
Ai-NET
EQ/DIV NORM
Ubicación y conexiones
Rojo
Amarillo
Negro
ENCENDIDO
BATERÍA
TIERRA
ILUMINACIÓN
ACTIVACIÓN
AUTOMÁTICA
Azul
Azul/Blanco
Naranja
ANTENA
ELÉCTRICA
Rosa/Negro
ENTRADA DE
INTERRUPCIÓN
DE AUDIO
Al amplificador o al ecualizador
Llave de encendido
Al teléfono del automóvil
Al cable de iluminación del grupo de
instrumentos
Antena
A la antena eléctrica
Batería
Gris
Gris/Negro
Violeta/Negro
Violeta
Verde
Verde/Negro
Blanco/Negro
Blanco
ALTAVOZ IZUQUI-
ERDO DELANTERO
ALTAVOZ IZUQUI-
ERDO TRASERO
ALTAVOZ DERECHO
TRASERO
ALTAVOZ DERECHO
DELANTERO
Subwoofer
Amplificador
Amplificador
Amplificador
Delantero derecho
Trasero derecho
Delantero izquierdo
Altavoces
Altavoces
Trasero izquierdo
Trasero
izquierdo
Trasero
derecho
Delantero
derecho
Delantero
izquierdo
Cambiador de CD
(Vendido separadamente)

Table of Contents

Related product manuals