EasyManua.ls Logo

Alpine DVA-9860 - System Example

Alpine DVA-9860
178 pages
Print Icon
To Next Page IconTo Next Page
To Next Page IconTo Next Page
To Previous Page IconTo Previous Page
To Previous Page IconTo Previous Page
Loading...
58-EN
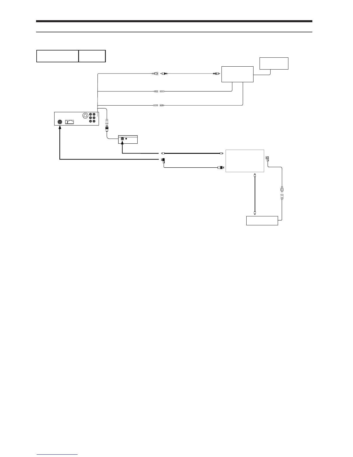
System Example
Connect the Ai-NET compatible digital audio processor (Fiber digital compatible) and touch panel compatible monitor/changer
System switch EQ/
DIV
DVA-9860
Touch panel
compatible monitor
(sold separately)
Video input terminal
Touch panel
compatible monitor
box
(sold separately)
Ai-NET compatible digital
audio processor
(sold separately)
(Fiber digital compatible)
Ai-NET Cable
Fiber digital
input terminal
(for changer)
Ai-NET compatible CD
changer (sold separately)
** Only connect fiber
digital compatible
CD changer
Ai-NET output terminal
**
Fiber digital
cable
Ai-NET Cable
(White/Brown)
Remote control output Lead
When the fiber digital compatible product is connected, it is
necessary to set the mode of this unit. Refer to “Setting the Digital
Output” (page 22) and set to ON. Then refer to “Setting the Digital
Audio Processor” (page 22) and switch the setting.
* When connecting with PXA-H510:
Connect the fiber digital input terminal to the DVD.
•DVA-9860 and DVA-5205 cannot be connected simultaneously
when fiber digital is in use.
Please observe the following when using Fiber Optic Cable.
Be careful not to bend the Fiber Optic Cable at a sharp angle.
Do not coil the Fiber Optic Cable smaller than a 30 mm radius.
Do not place anything on top of the Fiber Optic Cable.
Video output Lead
(Yellow) RCA Extension cable (video)
Remote control input Lead
Monitor control Lead
(White/Pink) (White/Pink)
(White/Brown)
To Digital output terminal
Fiber optic Cable
Fiber digital input terminal
(for head unit)*

Table of Contents

Related product manuals