EasyManua.ls Logo

Alpine iXA-W404E - System Connections

Alpine iXA-W404E
64 pages
Print Icon
To Next Page IconTo Next Page
To Next Page IconTo Next Page
To Previous Page IconTo Previous Page
To Previous Page IconTo Previous Page
Loading...
57-EN
01GB07iXA-W404E.fm
ALPINE iXA-W404E 68-14470Z14-A (EN)
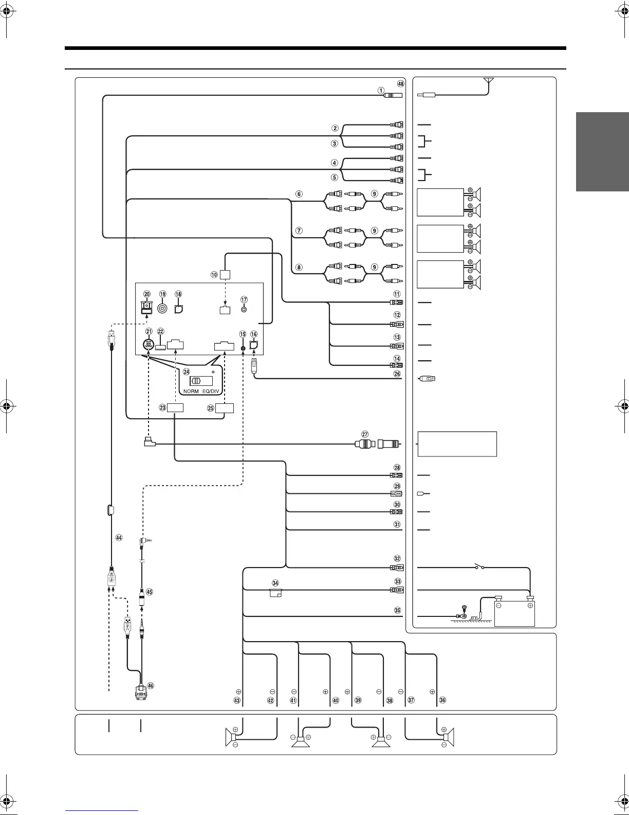
Connections
Set the system switch to “NORM” when only a changer is connected (when the Ai-NET compatible equalizer is not used). When the IMPRINT
audio processor is connected, set to EQ/DIV position.
* The two system switches are located on the bottom of the unit.
(Blue/White)
(Blue)
(Pink/Black)
(Yellow/Blue)
(Yellow)
(Black)
SPEAKER
LEFT
FRONT
(White/
Black)
SPEAKER
LEFT
REAR
(Green)
SPEAKER
RIGHT
REAR
(Violet/
Black)
SPEAKER
RIGHT
FRONT
(Grey)
Front left
Rear left
Rear right
Front right
REMOTE TURN-ON
POWER ANT
AUDIO INTERRUPT IN
PARKING BRAKE
BATTERY
GND
Antenna
(White)
(Green/
Black)
(Violet)
(Grey/
Black)
IGNITION
(Red)
Battery
Speakers
Amplifier
Amplifier
Amplifier
To iPhone/iPod
To USB memory/
Portable audio
player
To remote input lead
To remote output lead
(White/Brown)
(White/Brown)
REMOTE OUT
REMOTE IN
(Red)
(White)
To plus side of the back
lamp signal lead of the car
To Audio Input terminals
(R, L)
To Audio Output terminals
(R, L)
To Video Input terminal
To Video Output terminal
(Yellow)
(Yellow)
(Red)
(White)
(Orange/White)
REVERSE
Rear Left
Rear Right
Front Left
Front Right
Subwoofers
To monitor control lead
(White/Pink)
M.CONT
To BLUETOOTH INTERFACE
(KCE-400BT) (sold separately)
CD Changer
(Sold Separately)
To amplifier or equalizer
To Power antenna
To vehicle phone
To the parking brake signal lead
Ignition key
or
01GB00iXA-W404E.book Page 57 Tuesday, March 3, 2009 5:01 PM

Table of Contents

Related product manuals