EasyManua.ls Logo

AMD XILINX VPK180 - Page 33

AMD XILINX VPK180
78 pages
Print Icon
To Next Page IconTo Next Page
To Next Page IconTo Next Page
To Previous Page IconTo Previous Page
To Previous Page IconTo Previous Page
Loading...
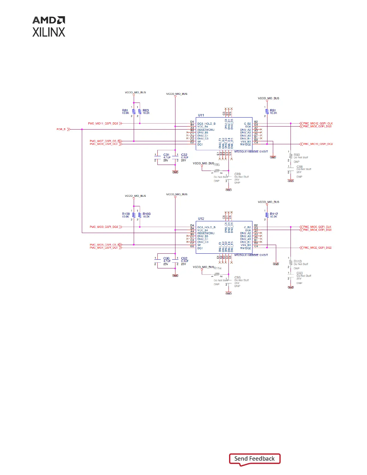
See schemac pages 12 and 33.
Figure 8: Dual Parallel QSPI Circuit
X26295-021422
PMC MIO[13:25] Bank 500: USB 2.0 ULPI PHY
The VPK180 evaluaon board uses a Standard Microsystems Corporaon USB3320 USB 2.0
ULPI transceiver (U99) to support a USB 2.0 type-A connector (J308). The USB3320 is a high-
speed USB 2.0 PHY supporng the UTMI+ low pin interface (ULPI) interface standard. The ULPI
standard denes the interface between the USB controller IP and the PHY device, which drives
the physical USB signaling. Using the ULPI standard reduces the interface pin count between the
USB controller IP and the PHY device.
The USB3320 is clocked by a 24 MHz crystal (X8). See the Standard Microsystems Corporaon
(SMSC) USB3320 data sheet for clocking mode details. The interface to the USB3320 PHY is
implemented through the IP in the XCVP1802 ACAP PS.
Chapter 3: Board Component Descriptions
UG1582 (v1.0) February 21, 2023 www.xilinx.com
VPK180 Board User Guide 33
Send Feedback

Related product manuals