EasyManua.ls Logo

AMD XILINX VPK180 - Page 65

AMD XILINX VPK180
78 pages
Print Icon
To Next Page IconTo Next Page
To Next Page IconTo Next Page
To Previous Page IconTo Previous Page
To Previous Page IconTo Previous Page
Loading...
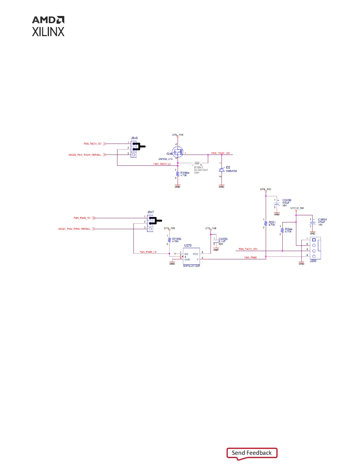
The VPK180 cooling fan connector is shown in the following gure. The VPK180 uses the
system controller to autonomously control the fan speed by controlling the pulse width
modulaon (PWM) signal to the fan. The fan rotates slowly (acouscally quiet) when ACAP U1 is
cool and rotates faster as the ACAP heats up (acouscally noisy).
The VPK180 board provides a fan controller bypass header J347 and J348 to permit control by
the Versal ACAP. See the Default Jumper and Switch Sengs for more details.
Figure 20: 12V Fan Header
X26028-121021
System Controller
[Figure 3, callout 49]
The VPK180 board includes an onboard system controller. The system controller hosts a website
that allows for various controls over aspects of the evaluaon board. This web-based interface
enables the query and control of select programmable features such as clocks, FMC funconality,
and power system parameters. Users should not change the default system controller image as
that could potenally cause damage to the board if proper procedures are not followed. If this
image needs to be updated and for more informaon on the system controller web interface, see
the Versal Evaluaon Board System Controller Wiki.
The web applicaon is shown in the following gure.
Chapter 3: Board Component Descriptions
UG1582 (v1.0) February 21, 2023 www.xilinx.com
VPK180 Board User Guide 65
Send Feedback

Related product manuals