EasyManua.ls Logo

AOC LM927U - Power Board

AOC LM927U
58 pages
Print Icon
To Next Page IconTo Next Page
To Next Page IconTo Next Page
To Previous Page IconTo Previous Page
To Previous Page IconTo Previous Page
Loading...
AOC LM927U
25
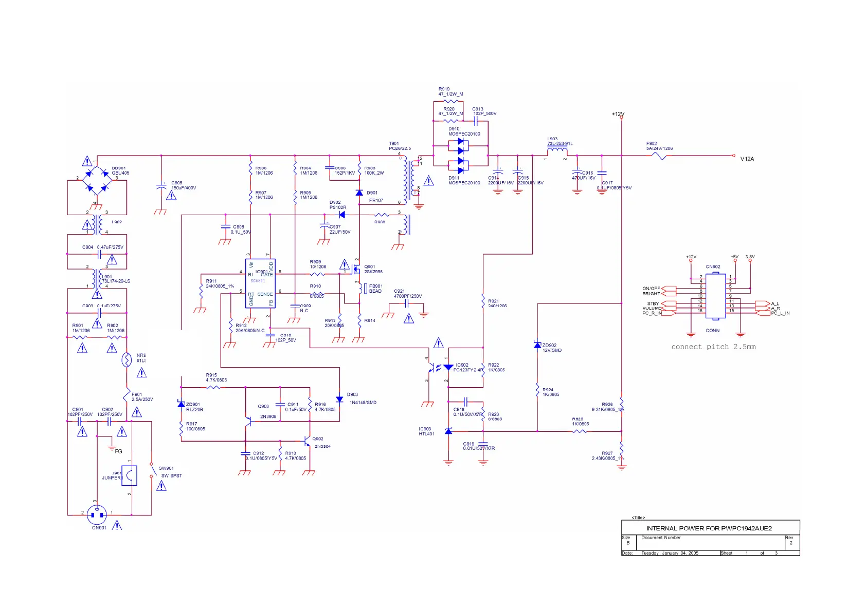
6.2 Power Board
715L1142-3AUE
http://www.wjel.net

Related product manuals