EasyManua.ls Logo

AOC LM927U - Trouble Shooting; Main Board

AOC LM927U
58 pages
Print Icon
To Next Page IconTo Next Page
To Next Page IconTo Next Page
To Previous Page IconTo Previous Page
To Previous Page IconTo Previous Page
Loading...
AOC LM927U
33
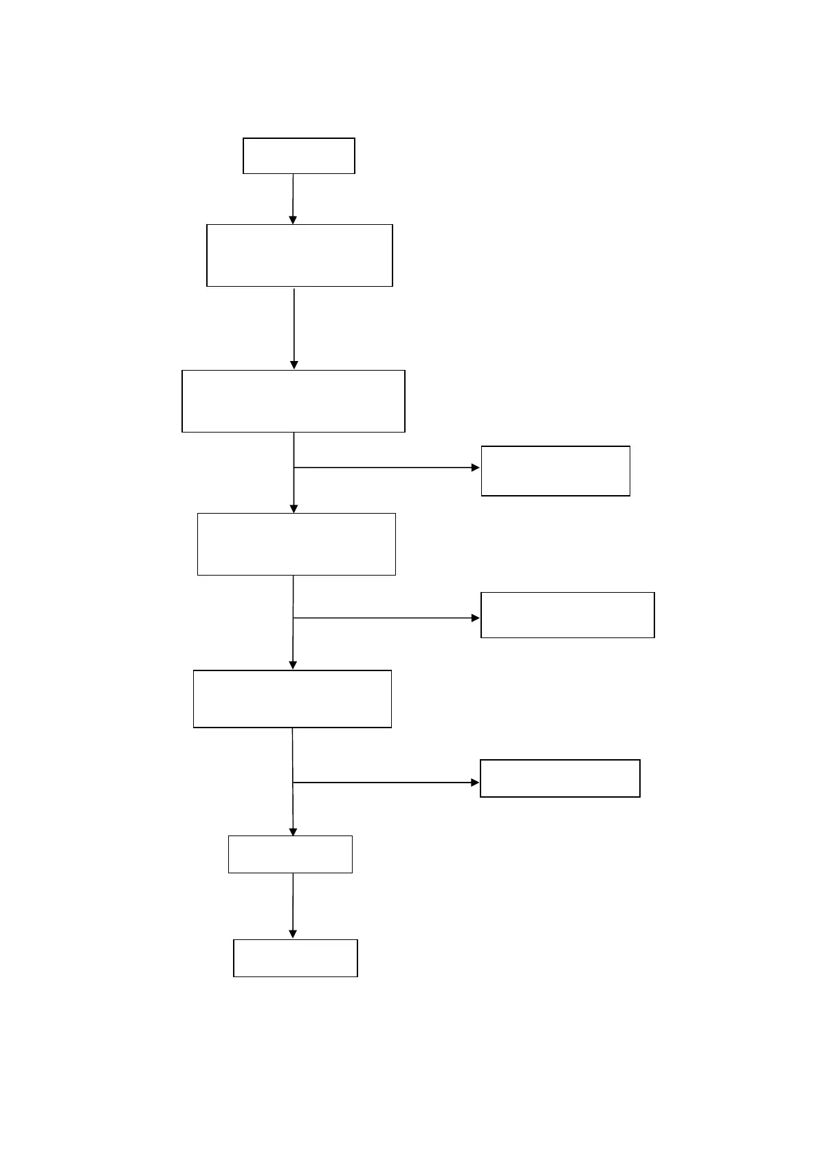
8.2 Trouble Shooting
8.2.1 Main Board
No power
Press power key and look
if the picture is normal
Please reinsert and make sure
the AC of 100-240 is normal
Measure U201 PIN2=2.5V
U202 PIN2=3.3V
Reinsert or check
the power section
Check Correspondent
component.
Replace U401
Replace U601
Replace X401, X601
OK
OK
OK
NG
NG
NG
NG
No power
NG
X401 and X601 oscillate
waveforms are normal
http://www.wjel.net

Related product manuals