EasyManua.ls Logo

Aspect BIS VISTA - Block Diagram

Aspect BIS VISTA
94 pages
Print Icon
To Next Page IconTo Next Page
To Next Page IconTo Next Page
To Previous Page IconTo Previous Page
To Previous Page IconTo Previous Page
Loading...
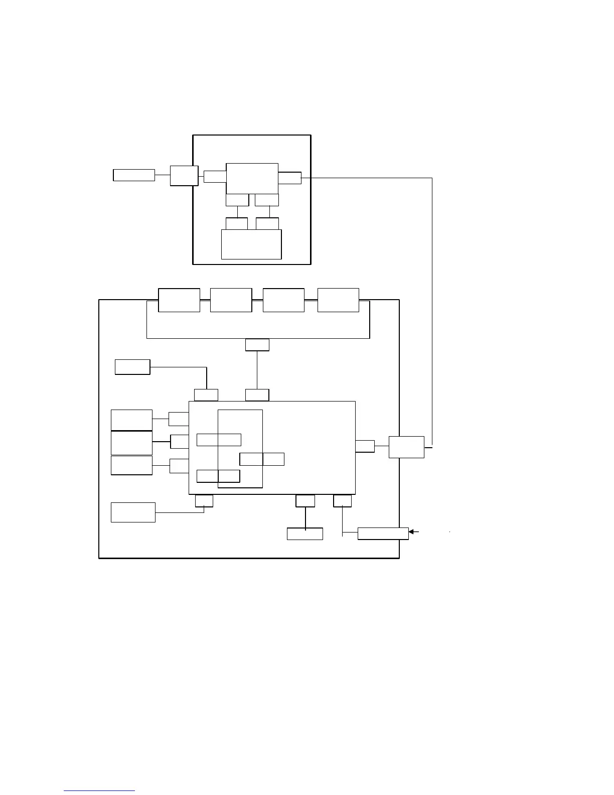
SECTION 11 APPENDIX II
_______________________________________________________________________
11.2 Block Diagram
Reset
Switch
SW1
USB
Host
J2
USB
Client
J3
Serial
Port
J4
DIGITIZER
BOARD
PROCESSOR
BOARD
BISx
P102
P103
Patient
P101 P100
J301 J300
CONNECTOR BOARD
J1
J12J11
BATTERY
ON/STANDBY
SWITCH
SPEAKER
J8J1
DISPLAY
J2
POWER SUPPLY
MOTHER
BOARD
BIS VISTA MONITOR
Bulk-
h
ead
AC
Powe
r
BACKLIGHT
INVERTER
TOUCH
PANEL
BISx
Connector
J3
J7
J13
J9
CARD
ENGINE
J4A
J4B
J4C
P4A
P4B
P4C

Table of Contents