EasyManua.ls Logo

Atari CX - Page 93

Atari CX
187 pages
Print Icon
To Next Page IconTo Next Page
To Next Page IconTo Next Page
To Previous Page IconTo Previous Page
To Previous Page IconTo Previous Page
Loading...
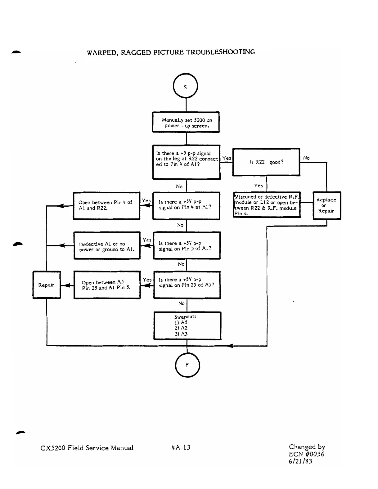
WARPED,
RAGGED
PICTURE
TROUBLESHOOTMG
I
Manually
set
5200
on
power
-
up
screen.
I
Open between Pin
4
of
Is
there
a
+5V
p-p
A
1
and
R22.
signal on Pin
4
at
Al?
I
J
No
r
A
Defective
A1
or no
Is
there
a
+5V
p-p
T
power or ground to
AL.
signal on Pin
5
of
Al?
2
Is
there a
+5
p-p
signal
on
the leg
of
R22
connect
ed to Pin
4
of
Al?
odule
or
L12
or open
be-
Repair
CX5200
Field
Service
Manual
No
L
Changed
by
ECN
M036
6/21
/83
Yes
,
1
4
[S
R22
good?
i
L
Open between
A5
pin
25
and
~1
pin
5.
Yes
4
1s
there
a
+5V
p-p
signal on Pin
25
of
A5?

Related product manuals