EasyManua.ls Logo

Avery Weigh-Tronix 7821 - Page 14

Avery Weigh-Tronix 7821
32 pages
Print Icon
To Next Page IconTo Next Page
To Next Page IconTo Next Page
To Previous Page IconTo Previous Page
To Previous Page IconTo Previous Page
Loading...
14 7821 User Instructions
Modes of Operation
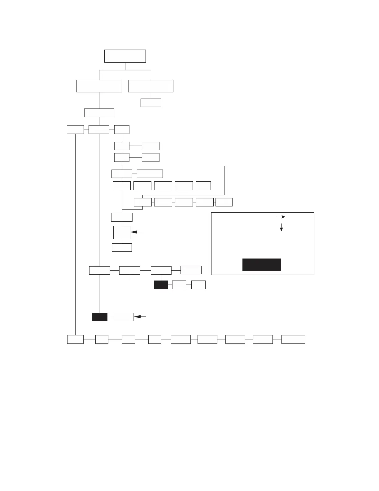
Figure 5.2 Menu structure
The NCI 7821 bench scale allows calibration of the scale using less than full capacity
weights. The following tables show alternative weights that can be used to calibrate the
scale at its designated capacity. See Table 1 for alternate calibration span loads.
Normal Weighing
Mode
Set Switch 1 to
the OPEN Position
Set Switch 2 to
the O PEN Position
Menu Mode
DIAG CONF
9.xxxx
FILT
SLO
DISP RA RO I/0 HRESA HRESN LOC-G DONE
BAUD
Performs a
display test
Performs a
te s t of R AM
Performs a
te s t of R O M
Per fo r ms a
input/output
te s t
Performs a
division test
w/AZT
CAL-G
Displays the
c alibration
gravity value
Performs a
division test
w/o AZT
Displays the
current
gravity value
CAL
LBS
U ON
FAST
1000G
U OF F
CLASS
Scale capacit y is prompt ed.
See Table 5.1 for t he list of
alternative weight available
for different capacit ies.
If scale is placed in noisy
environment , set slow
filter to minimize the effects.
SCALE
LOAD 0
LOAD
(CAP)
DONE
To increase local gravit y set t ing,
press and hold key.ZERO
To decrease value, press and
hold the key.UNITS
Return Switch 2 to CLOSED posit ion when done.
150-1
60.02
150-2
70.02
150-3
75.02
150-4
75.01
200 lb
kg
100. 02
PROT
8213 3835NCI
DONE
Choose f rom a list
of 12 baud and
parit y opt ions
See Table 5.2
Indicates Factory
Default Settings
Press the key to move in the menuZERO
Press the key to move in the menuUNIT S
Af ter making a selection, t he display generally
moves to t he next parameter in the list .
Af ter choosing done, t he display shows DIAG.

Related product manuals