EasyManua.ls Logo

Baoli F Series - Page 92

Baoli F Series
102 pages
Print Icon
To Next Page IconTo Next Page
To Next Page IconTo Next Page
To Previous Page IconTo Previous Page
To Previous Page IconTo Previous Page
Loading...
86
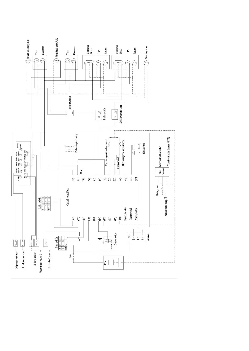
Fig8.2-1 Principle diagram of electrical system (4JG2/Dachai498 engine)
Central control box
00
Power(-)
01
Power, horn
02
Power, lamp
03
Power, meter
04
Power, switch
05
Switch, turning lamp
06
Power, ignition
switch
07
Switch, light
08
Switch, start
09
Power, headlamp
10
Preheating
indicating
12
Main power
13
Preheating fuse
14
Starter
15
Optional power 1
16
Optional power 2
17
Indicating, neutral
18
Generator N
19
Generator F
20
Charging indicating
21
Switch, forward
22
Switch, reverse
23
Lamp, reverse

Table of Contents