EasyManua.ls Logo

Becker S60II - Caractéristiques Techniques; Gb Fr Nl; Plan des Connexions

Becker S60II
Print Icon
To Next Page IconTo Next Page
To Next Page IconTo Next Page
To Previous Page IconTo Previous Page
To Previous Page IconTo Previous Page
Loading...
21
DE
GB
FR
NL
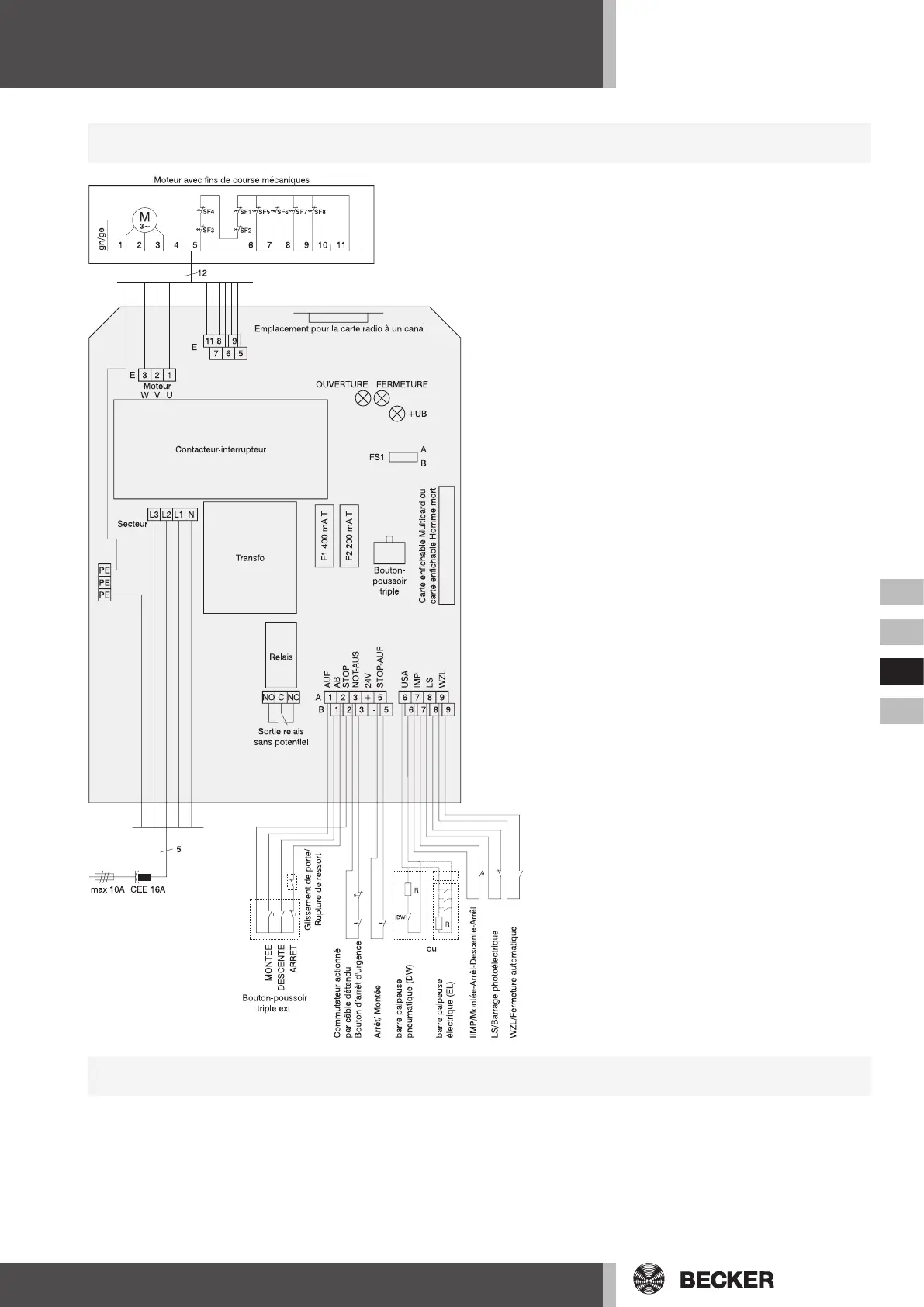
S1F Contact de sécurité MONTÉE
S2F Contact de sécurité FERMETURE
S3F Contact de sécurité Actionnement d’urgence
S4F Thermo-rupteur
S5 Contact MONTÉE
S6 Contact FERMETURE
S7 Contact pré fin de course Test
S8 Contact arrêt intermédiaire
DEL AUF Voyant de montée
DEL ZU Voyant de descente
DEL +UB Voyant de mise sous tension
FS1=A Excitation du relais par Multicard II
FS1=B Excitation du relais par le commutateur S8
A1/B1 Ordre de MONTÉE
A1/B2 Ordre de DESCENTE par poussoir triple externe
A2/B2 Ordre d’ARRÊT
A3/B3 Bouton d’arrêt d’urgence
A4/B4 Sortie 24V DC / 200 mA
A5/B5 ARRÊT-MONTÉE / Sécurité à la fermeture
A6/B6 USA / Sécurité barre palpeuse
A7/B7 IMP / poussoir
A8/B8 LS / Barrage photoélectrique
A9/B9 WZL / fermeture automatique
F1-400mA T Fusible pour dispositif électrique de commande
F2-200mA T Fusible pour tension de sortie 24V
(A4/B4)
Type: S60 II
Alimentation secteur: 3 x 400/230V 50/60 Hz (L1, L2, L3, N, PE)
Puissance nominale maxi. du moteur: 1,8 KW
Poids: 1,5 kg
Dimensions: 182 x 254 x 90 (L x H x P)
Indice de protection: IP 54 (IP 65 en option)
Exclusivement pour un montage à l’intérieur.
Plan des connexions
Caractéristiques techniques