EasyManua.ls Logo

Bell System bellview - 2-10 Way Single Door System Wiring; Diagram 3 a: Cabling Layout

Default Icon
58 pages
Print Icon
To Next Page IconTo Next Page
To Next Page IconTo Next Page
To Previous Page IconTo Previous Page
To Previous Page IconTo Previous Page
Loading...
Trades
Button
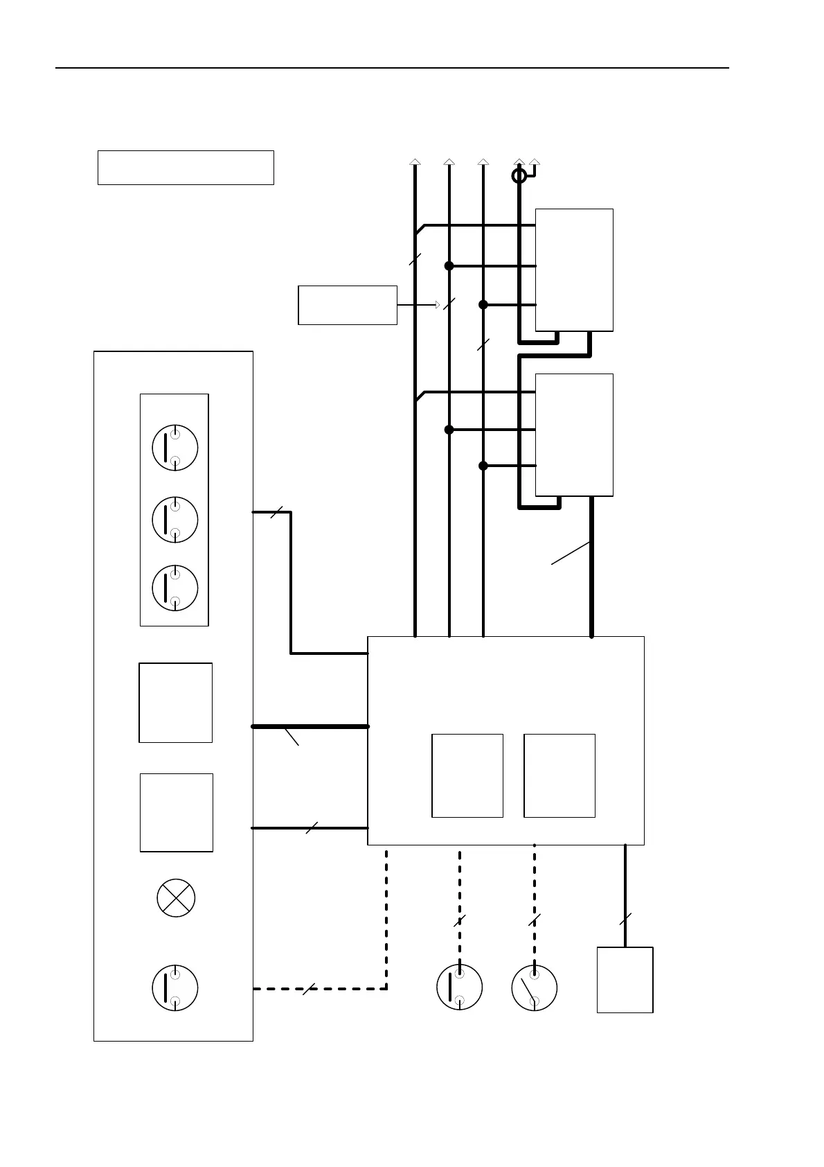
Diagram 3a : Cabling for a 2 - 10 Way Single Door System
Door Panel
Electrical Cupboard
(optional)
(optional)
Name
Lamp
Exit Button
75R Co-ax
Door Monitor
Switch
BV 2 TO 10
(optional)
(optional)
or
Fire Switch
6
2
2
2
1 per Phone
1
Push
Buttons
5 - 8 (see
1 per Phone
75R Co-ax
Lock
Release
M61
Speech
Unit
BV700
Camera
1st
Video
Phone
2nd
Video
Phone
To remaining phones
Video Power
Others (common wires)
Call lines
2
Time
(optional)
Clock
M540
Power
Supply
Bell View Video System
© 1997 Bell System (Telephones)Ltd.
previous page)
Page 3 of 4
TS2000

Table of Contents

Related product manuals