EasyManua.ls Logo

Bell System bellview - 11-60 Way Single Door System Wiring; Diagram 4 a: Cabling Layout

Default Icon
58 pages
Print Icon
To Next Page IconTo Next Page
To Next Page IconTo Next Page
To Previous Page IconTo Previous Page
To Previous Page IconTo Previous Page
Loading...
Trades
Button
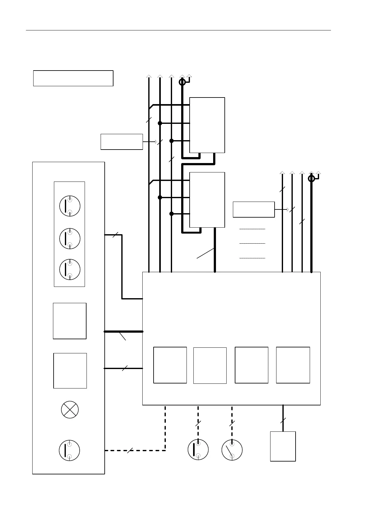
Diagram 4a : Cabling for a 11 - 60 way Single Door System
Door Panel
PSU Control Cabinet
(optional)
(optional)
Name
Lamp
Exit Button
75R Co-ax
Door Monitor
Switch
BV 11 TO 60
(optional)
(optional)
or
Fire Switch
CABV/60/1
6
2
2
2
1 per Phone
1
Push
Buttons
To Phones 1 to 10
Phones 51-60
1 per Phone
5 - 8 (see
Phones
of up to 10
6th group
1 per Phone
75R Co-ax
1st group
Lock
Release
M61
Speech
Unit
BV700
Camera
1st
Video
Phone
2nd
Video
Phone
To remaining phones
Video Power
Others (common wires)
Call lines
2
Video Power
Other (common wires)
Call lines
2
PSU138B
Power
(optional)
VDC6
Supply
Lock
Timer
LT88
Time
Clock
Video
Distributor
Bell View Video System
© 2000 Bell System (Telephones) Ltd.
previous page)
5 - 8 (see
previous page)
Page 3 of 5
TS2000

Table of Contents

Related product manuals