EasyManua.ls Logo

Belling Gas Range - Page 40

Belling Gas Range
93 pages
Print Icon
To Next Page IconTo Next Page
To Next Page IconTo Next Page
To Previous Page IconTo Previous Page
To Previous Page IconTo Previous Page
Loading...
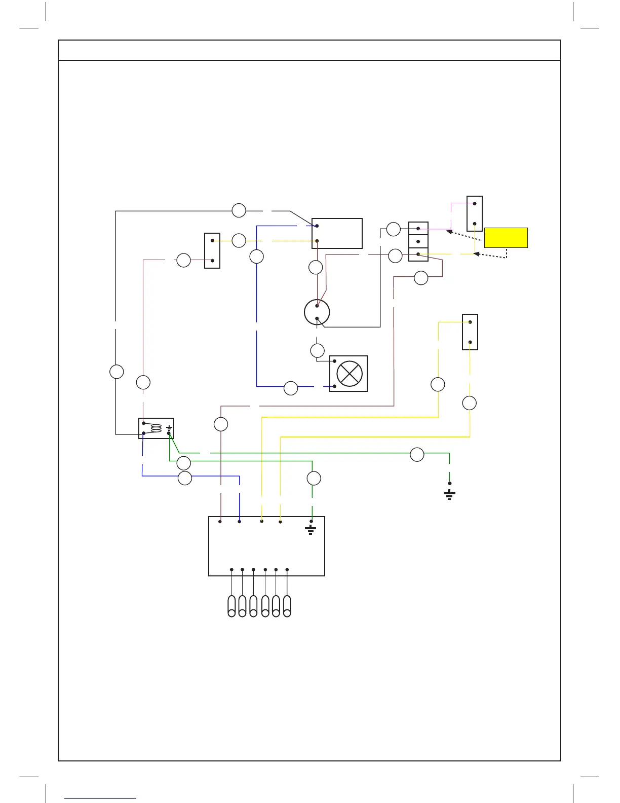
Wiring colour code: Bk - Black, Bn - Brown, Bu - Blue, Gn - Green, Or - Orange, R - Red, W - White, Y - Yellow.
SW
IGNITION ELECTRODES
N
IGNITION
GENERATOR
SW
L
MAIN
OVEN
LAMP
LIGHT SWITCH
N
L
Bu
Bu
Bu
COOLING
FAN
F60c
THERMAL
OVERRUN
SWITCH
IGNITION
SWITCH
MINUTE MINDER
W
310
Bu
Gn
Gn
Gn
32
125
503
106
106
Bk
Bk
106
Bn
Bn
Bn
Bu
1
Or
437
32
32
EARTH
POINT
SNOWMAN
1
DOOR
SWITCH
3-WAY
TERMINAL
BLOCK
310
W
58
Bn
Door Switch
Harness
08-28345-00
V
Y
616
Bn
Bn
503
58
Y
Y
Y
Y
616
125
BELLING FSG 60TC - AU
ISSUE A
08 27487 00
01.2010

Table of Contents

Related product manuals