EasyManua.ls Logo

Brother PC6000 - Main Motor Control; Pattern Generator; Automatic Thread Tension

Brother PC6000
37 pages
Print Icon
To Next Page IconTo Next Page
To Next Page IconTo Next Page
To Previous Page IconTo Previous Page
To Previous Page IconTo Previous Page
Loading...
-5-
5. MAIN MOTOR CONTROL
The main motor for the sewing machine is required to smoothly change from low speed to high speed without any
fluctuations due to load or temperature changes. To fully comply with this requirement, this model adopts PWM
control using FET.
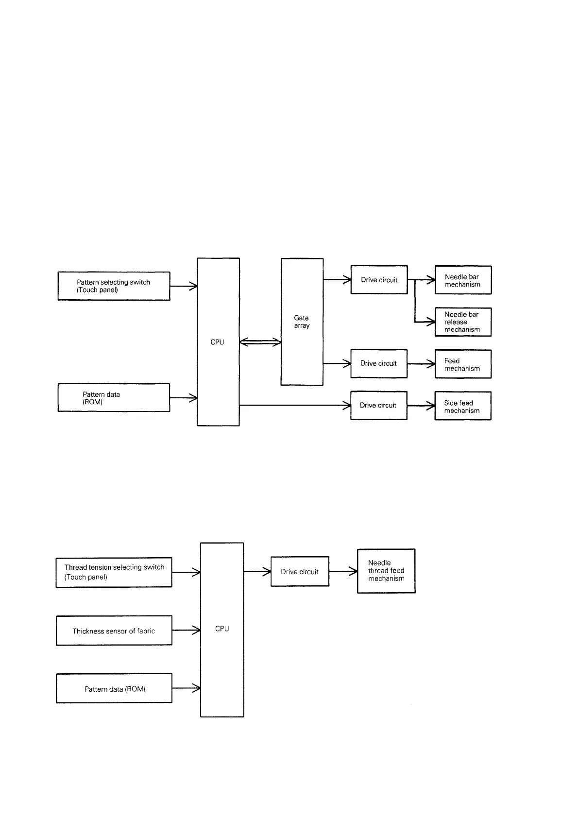
6. PATTERN GENERATOR
For conventional sewing machines, the pattern was generated by rocking the needle bar and the feed regulator by
means of a pattern cam onto which the pattern data had been mechanically engraved. In contrast to this, this model
stores the data electronically in memory and uses a feed pulse motor, side feed pulse motor and a zigzag pulse
motor to directly rock the needle bar and the feed regulator to generate the pattern. In addition, the pulse motors must
move the position of the needle while the needle is raised and stop it in the correct position (and similarly, they must
move the position of the feed regulator while the needle is lowered). Thus, highly-precise positioning and a fast
response speed are required. Because of this, the feed pulse motor, side feed pulse motor and a zigzag pulse motor
were adopted, and a simple open-loop structure circuit was employed.
Block diagram of pattern generator control
7. AUTOMATIC THREAD TENSION
On former models, the operator adjusted the thread tension of the needle and bobbin threads by changing the
pressure between the tension disks.
On this model, however, the thread tension is calculated based on the feed, zigzag width, fabric thickness, and the
appropriate needle thread amount fed by the thread tension pulse motor.
This always gives you the correct thread tension regardless of thread, kinds of fabric or sewing speed.
Automatic thread tension block diagram

Related product manuals