EasyManua.ls Logo

Calorex PPT8 - Page 136

Calorex PPT8
151 pages
Print Icon
To Next Page IconTo Next Page
To Next Page IconTo Next Page
To Previous Page IconTo Previous Page
To Previous Page IconTo Previous Page
Loading...
Pagina 19
Calorex Heat Pumps Ltd. · The Causeway, Maldon, Essex CM9 4XD, UK ·
Manual de instrucciones
PPT8/12/16/22LX/LY SLIMLINE
SD638150 EDICION 11
®
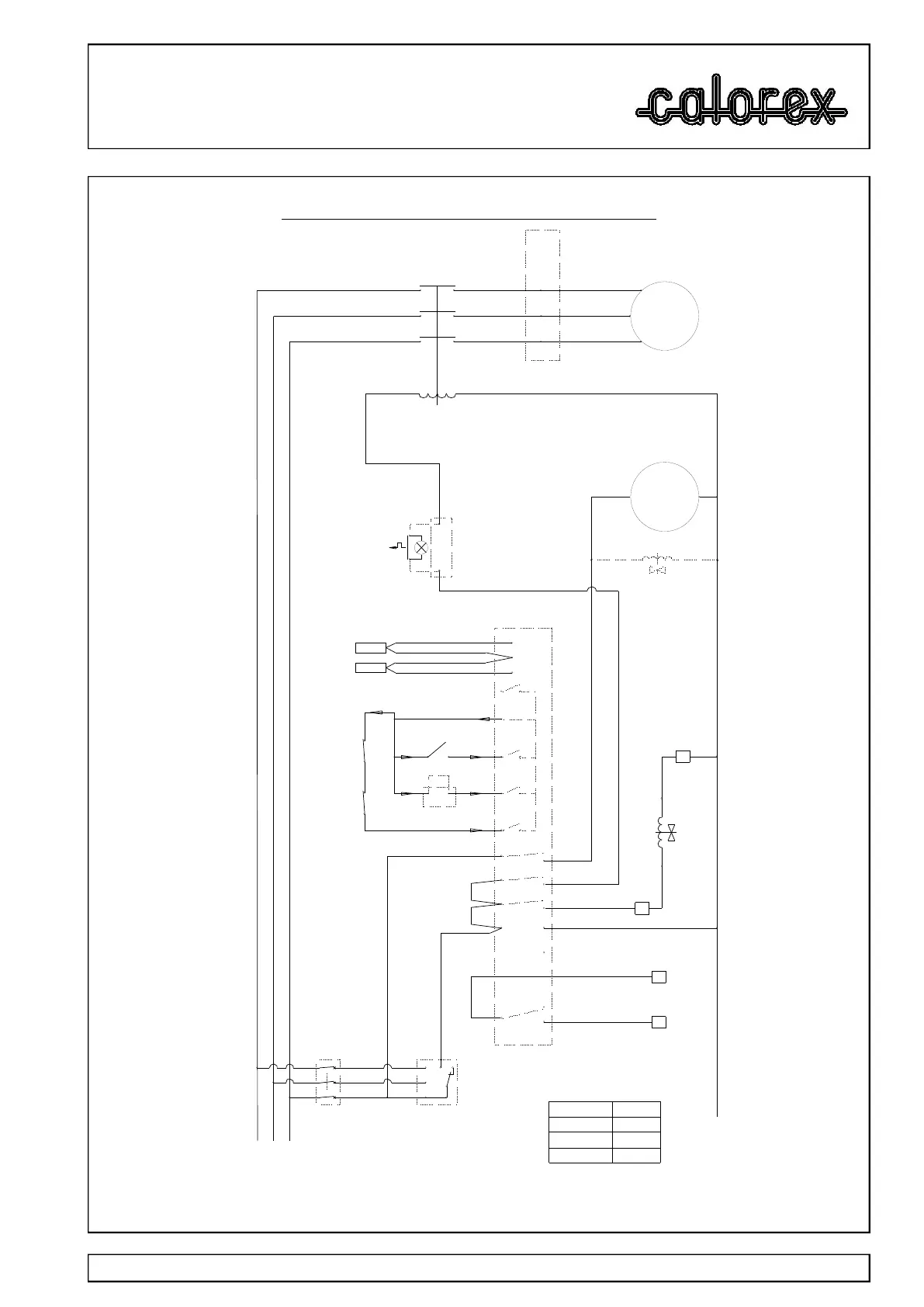
COMPRESOR
VENTILADOR
INTERRUPTOR FLUJO
DE AGUA
ARRANQUE
SUAVE SI
FIJADO
CONEXIÓN DE LA
BOMBA LIBRE DE
TENSIÓN
VALVULA MAGNETICA
TERMOSTATO DE
LA PISCINA
NEUTRO
ARRANQUE
SUAVE
SOBRE
CARGA
TÉRMICA
PARA Y LUZ
DE AVERÍA
SI FIJADA
PRESSOSTAT
BAJA
FRENOS EN
CAIDA DE
PRESIÓN
PRESSOSTAT
ALTA
FRENOS EN
AUMENTO DE
PRESIÓN
MAX 3Amps 370W
ENTRADAS DIGITALES
(DESHIELO)
SENSOR
(TEMPERATURA DEL AGUA)
SENSOR
CORTA CIRCUITOS
DE CONTROL
RELE DE ROTACION
DE FASE
MODELO
VALORES CORTA CIRCUITOS DE CONTROL
PPT12BLX
2.0A
PPT16BLX
2.0A
PPT22BLX
2.0A
1
4
REMOTE ON/OFF
INTERLOCK
1415
2
9
21
20
19
18
13
14
17
15
16
10
N/O
N/O
N/C
COM
COM
COM
COM
N/O
OUT2
OUT4
N/O
10
12
OUT3
OUT1
L3
12
13
L
C
H
C
(N/C)
(N/C)
A1
A2
19 18
CONTACTOR
3
5
4
6
(N/O)
(N/O)
1 2
(N/O)
11
22
3
di1
di2
di4
di3
com
5
3
1
6 (N/C)
4 (N/C)
2 (N/C)
L3
L2
L1
14
(N/O)
12 (N/C)
11
(COM)
L2 L1
T1
T2
T3
11
23
(L)
24
(N)
SUPPLY
VALVULA MAGNETICA B
PPT22BLX UNICA
PPT 12/16/22 BLX TRIFASE (400V~3N 50Hz)

Table of Contents

Other manuals for Calorex PPT8

Related product manuals