EasyManua.ls Logo

Canon imageCLASS MF4350D - 1 Set up the Machine to Suit Your Purposes

Canon imageCLASS MF4350D
44 pages
Print Icon
To Next Page IconTo Next Page
To Next Page IconTo Next Page
To Previous Page IconTo Previous Page
To Previous Page IconTo Previous Page
Loading...
2
1
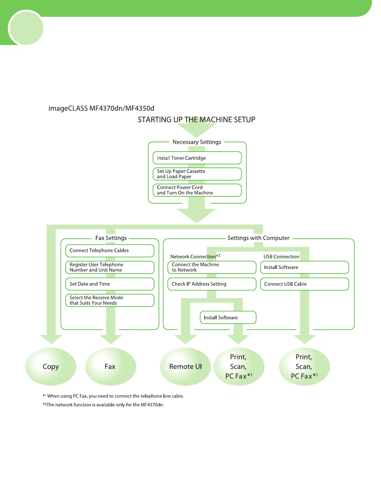
Set Up the Machine to Suit Your Purposes
Determine which machine functions (Copy, Fax, Print, PC Print, PC Fax, Scan, Remote UI) you intend to use, and
make the settings according to the owchart below.
For example, when you use copy function only, follow “Required Settings. When you use both copy and fax
functions, follow “Required Settings and “Fax Settings.
p. 5
p. 8
p
. 12
p
. 13
p
. 14
p
. 16
p
. 17
p
. 21
p
. 21
p
. 31
p
. 32
p
. 26
(See “Connect Telephone Cables,
on p. 13.)

Related product manuals