EasyManua.ls Logo

Canon iP4300 - Troubleshooting Flowchart

Canon iP4300
61 pages
Print Icon
To Next Page IconTo Next Page
To Next Page IconTo Next Page
To Previous Page IconTo Previous Page
To Previous Page IconTo Previous Page
Loading...
23
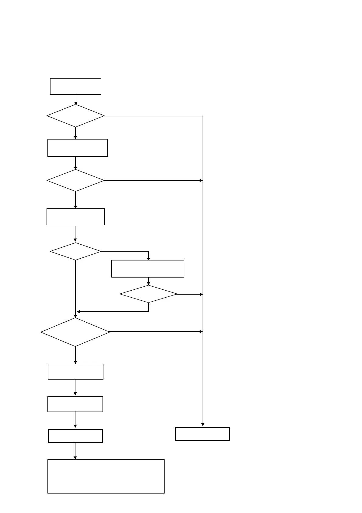
7. TROUBLESHOOTING FLOWCHART
7-1. Printer Main Unit Troubleshooting Flowchart (how to confirm printer operation at
refurbishment)
Open access cover,
and install print head
Power ON in the
service mode
Service Call
Error?
Service test print
Service Call
Error?
Yes
No
Yes
No
No
Refer to 5. SERVICE MODE
for printing method.
Correct?
<Service test print check items>
(Refer to the attached print sample.)
1. Non-ejection of ink: Yes NG
2. Top of form: Off the paper NG
3. Straight line: Not connected NG
4. Halftone: Lines / uneven density NG
Replace print head and
p
erform service test
p
rint
Correct?
Ink absorber
counter less than
7%?
Normal
Defective
Yes
No
Yes
No
Yes
Initialize EEPROM
Power OFF
Follow the refurbishment completion
procedures
*1
(power-on and -off) to return
the printer to the default shipment settings.
Refer to 5. SERVICE MODE
for printing method.

Related product manuals