EasyManua.ls Logo

Canon iP4300 - Page 50

Canon iP4300
61 pages
Print Icon
To Next Page IconTo Next Page
To Next Page IconTo Next Page
To Previous Page IconTo Previous Page
To Previous Page IconTo Previous Page
Loading...
25
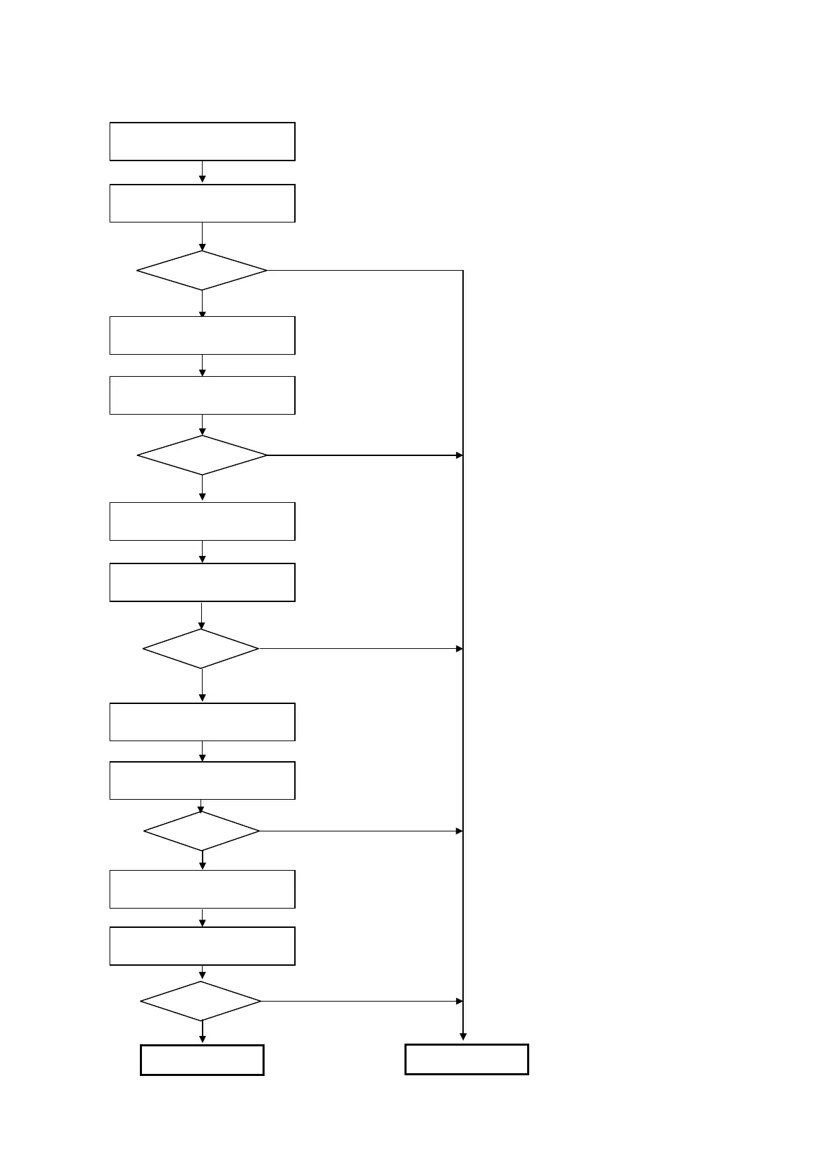
7-2. Print Head Troubleshooting Flowchart (print head operation confirmation)
Defective
Normal
No
Correct?
Yes
No
Nozzle check pattern printing
No
Correct?
Correct?
Correct?
Correct?
Yes
Yes
Yes
Yes
No
No
Nozzle check pattern printing
Connect to printer
Nozzle check pattern printing
Print head cleaning
Print head deep cleaning
Nozzle check pattern printing
Print head deep cleaning
Nozzle check pattern printing
Replace ink tanks

Related product manuals