EasyManua.ls Logo

Carrier 38VMA096HDS5-1 - 0 E2: Communication Error between ODU and IDU

Carrier 38VMA096HDS5-1
112 pages
To Next Page IconTo Next Page
To Next Page IconTo Next Page
To Previous Page IconTo Previous Page
To Previous Page IconTo Previous Page
Loading...
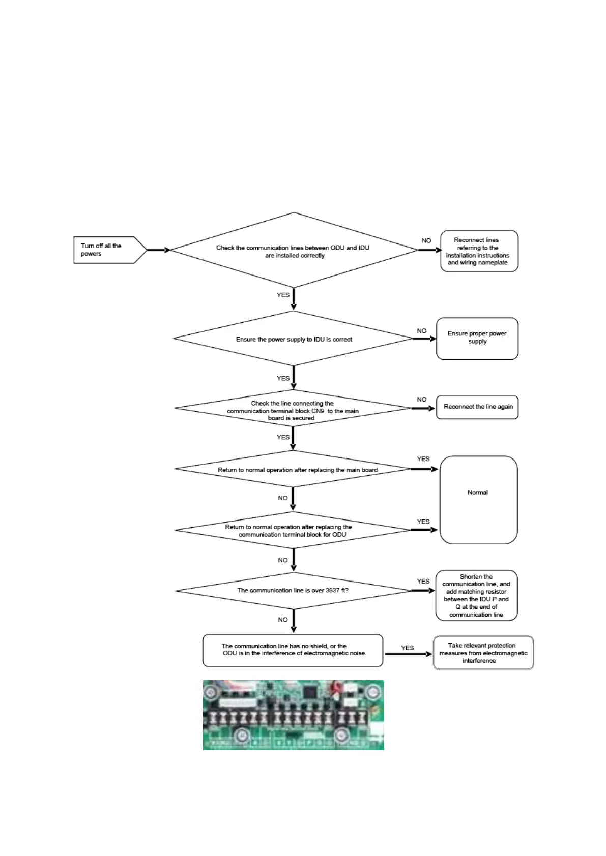
b. 0E2: Communication Error Between ODU and IDU
1. Error display:
ODU display: 0E2
2. Applicable models:
38VMA***HDS5-1 (208/230V-3Ph-60Hz)
38VMA***HDS6-1 (460V-3Ph-60Hz)
3. Error definition:
Communication Error between ODU and IDU
4. Possible causes:
Communication lines between ODU and IDU are installed incorrectly
Improper power supply for IDU
Damaged communication adapter and main board of ODU
Communication line over 3937 feet
External interference (e.g. electromagnetic )
Communication Terminal Block of ODU
44

Table of Contents

Related product manuals