EasyManua.ls Logo

Carrier 38VMA096HDS5-1 - 0 E8: Incorrect ODU Address; 20 HO 10 H0: Communication Error between Main Control Board Chip and Compressor Drive Chip

Carrier 38VMA096HDS5-1
112 pages
To Next Page IconTo Next Page
To Next Page IconTo Next Page
To Previous Page IconTo Previous Page
To Previous Page IconTo Previous Page
Loading...
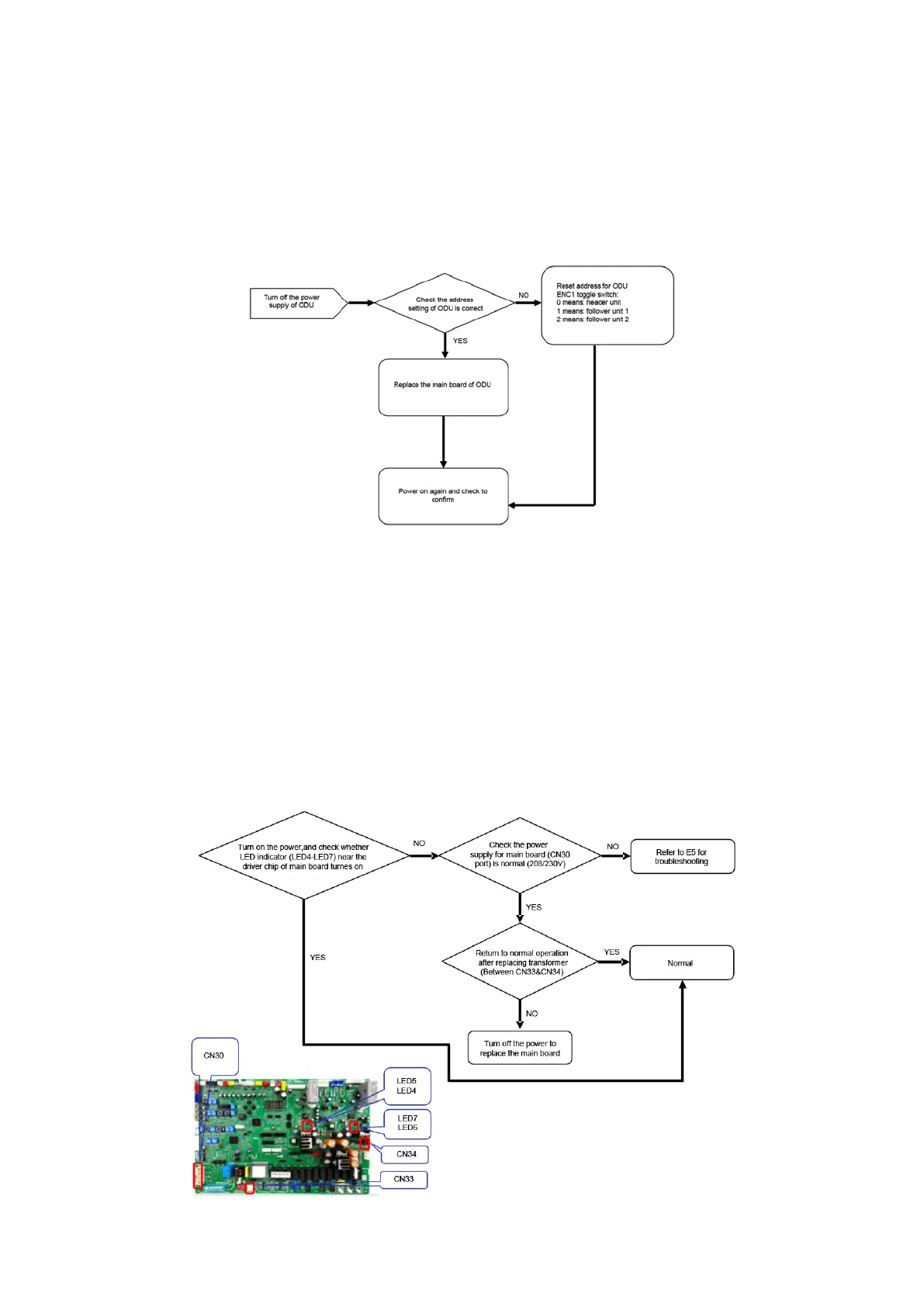
e. 0E8: Incorrect ODU Address
1. Error display:
ODU display: 0E8
2. Applicable models:
38VMA***HDS5-1 (208/230V-3Ph-60Hz)
38VMA***HDS6-1 (460V-3Ph-60Hz)
3. Error definition:
The address of ODU is > 2.
4. Possible causes:
Incorrect address setting for ODU
Damaged main board of ODU
f. 20HO 10H0: Communication Error Between Main Control Board Chip and
Compressor Drive Chip
1. Error display:
ODU display: 10H0 20HO
2. Applicable models:
38VMA***HDS5-1 (208/230V-3Ph-60Hz)
38VMA***HDS6-1 (460V-3Ph-60Hz)
3. Error definition:
10H0: Communication fault of main control chip and drive chip of compressor.
A20H0: Communication fault of main control chip and drive chip of compressor B.
4. Possible causes:
Improper power supply
Damaged transformer
Damaged main board
47

Table of Contents

Related product manuals