EasyManua.ls Logo

Carrier 38VMA096HDS5-1 - Sensor Errors

Carrier 38VMA096HDS5-1
112 pages
To Next Page IconTo Next Page
To Next Page IconTo Next Page
To Previous Page IconTo Previous Page
To Previous Page IconTo Previous Page
Loading...
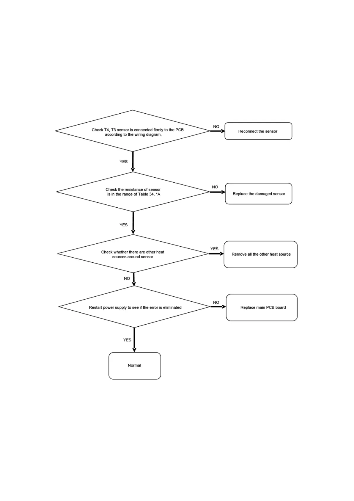
c. 0E4: T3 or T4 Temperature Sensor Error
1. Error display:
ODU display: 0E4
2. Applicable models:
38VMA***HDS5-1 (208/230V-3Ph-60Hz)
38VMA***HDS6-1 (460V-3Ph-60Hz)
3. Error definition and inspection:
The temperature sensor (T3 or T4) on main board is short or damage. The test voltage should be > 4.95V or < 0.05V.
4. Possible causes:
Loose connection at port on main control board
Damaged sensor
Damaged main board
*A Refers to Resistant of Temperature sensor in Appendix.
45

Table of Contents

Related product manuals