EasyManua.ls Logo

CAS NC-1 - Page 23

CAS NC-1
83 pages
Print Icon
To Next Page IconTo Next Page
To Next Page IconTo Next Page
To Previous Page IconTo Previous Page
To Previous Page IconTo Previous Page
Loading...
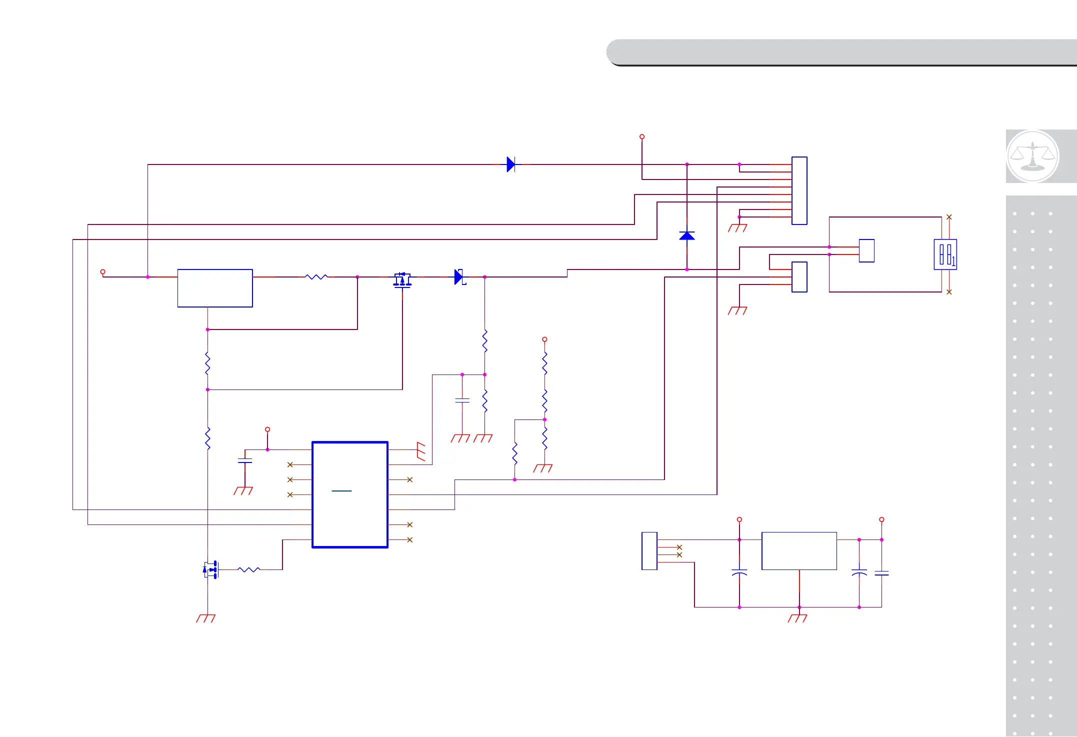
SCHEMATIC DIAGRAM
3) Charger schematic
R8
1.8K F
R6
4K F
GND
VCC
VCC
+12V
CN3
CON8
V_BAT
VCC
R2
1K
C1
0.1uF
1
2
3
4
5
6
7
8
V_BAT
R7
2K F
GND
CN1
CON4
1
2
3
4
R3
3.3/2W
temp
D1
B240
+
C3
470/16V
Temp_check
LED_COM
POWER_LED
D2
1N5819
C2
0.1uF
+12V
U1
PIC16F676
1
4
3
2
12
14
5
13
6
7
11
10
8
9
VDD
RA3/MCLR
RA4/OSC2
RA5/OSC1
AN1/RA1
VSS
RC5
AN0/RA0
RC4
RC3/AN7
AN2/RA2
AN4/RC0
AN6/RC2
AN5/RC1
LED_R
led_green
R1
47K
LED_G
led_red
R4
1K
GND
charge_control
R9
1.2K F
battery_checking
+5V
D3
1N5819
R10
33K
Power_LED
Q2
2N7002
CN2
CON3
1
2
3
U2
LM317T
3
1
2
VIN
ADJ
VOUT
C5
0.1uF
+
C4
470/16V
U3
LM7805
1 3
2
VIN VOUT
GND
V_BAT
Q1
FDS6679
R5
8K F
CON5273(02)_power_sw
CN4
1
2
SW1
24

Related product manuals