EasyManua.ls Logo

CHART CryoDoser FleX - Craft Custom Control Box Schematic

CHART CryoDoser FleX
30 pages
Print Icon
To Next Page IconTo Next Page
To Next Page IconTo Next Page
To Previous Page IconTo Previous Page
To Previous Page IconTo Previous Page
Loading...
23
SpecicationsProduct Manual - CryoDoser FleX
LN
2
Dosing System
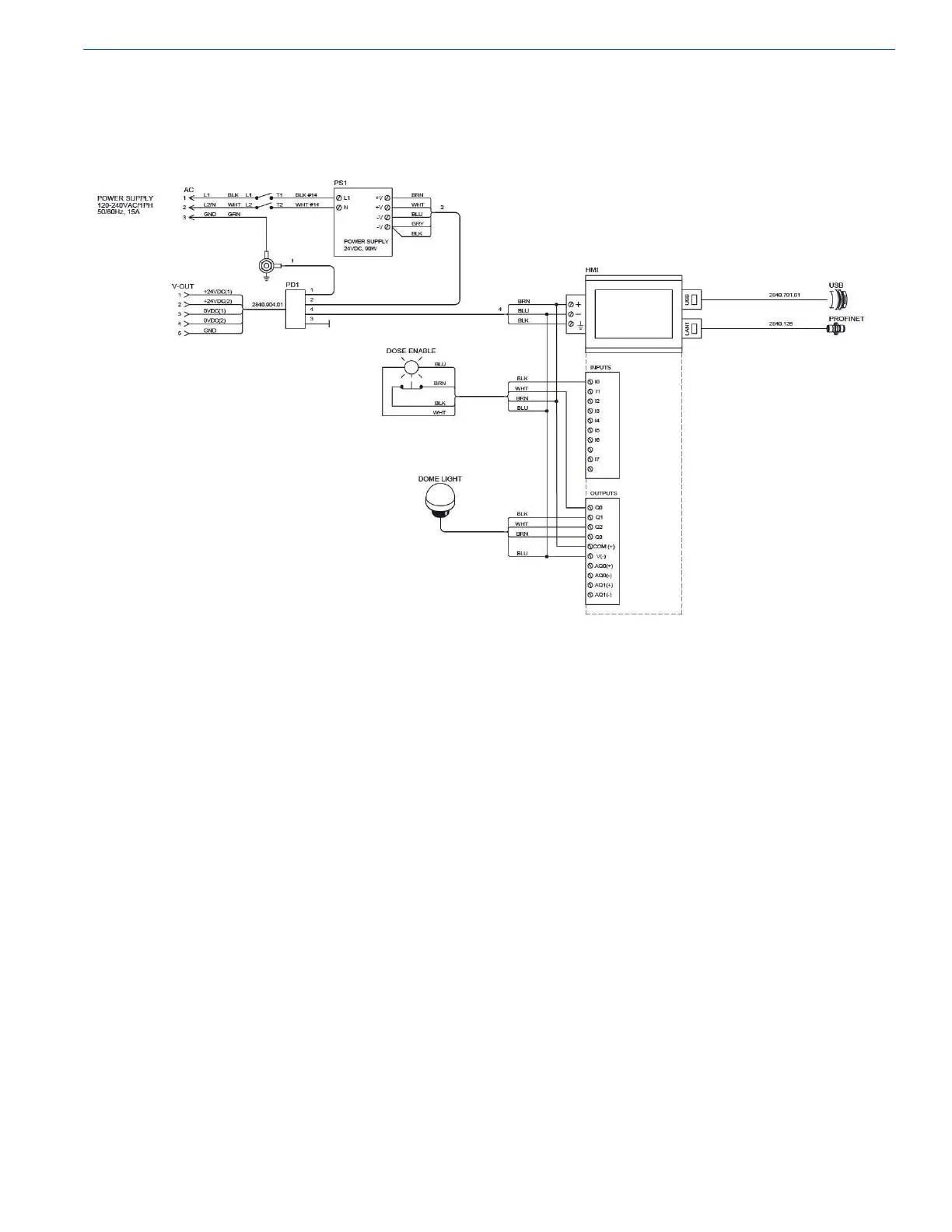
Craft Custom Control Box Schematic

Related product manuals