EasyManua.ls Logo

Cisco SF352-08MP - Page 585

Cisco SF352-08MP
762 pages
To Next Page IconTo Next Page
To Next Page IconTo Next Page
To Previous Page IconTo Previous Page
To Previous Page IconTo Previous Page
Loading...
Security: IPv6 First Hop Security
IPv6 First Hop Security Overview
Cisco 350, 350X and 550X Series Managed Switches, Firmware Release 2.4, ver 0.4 444
26
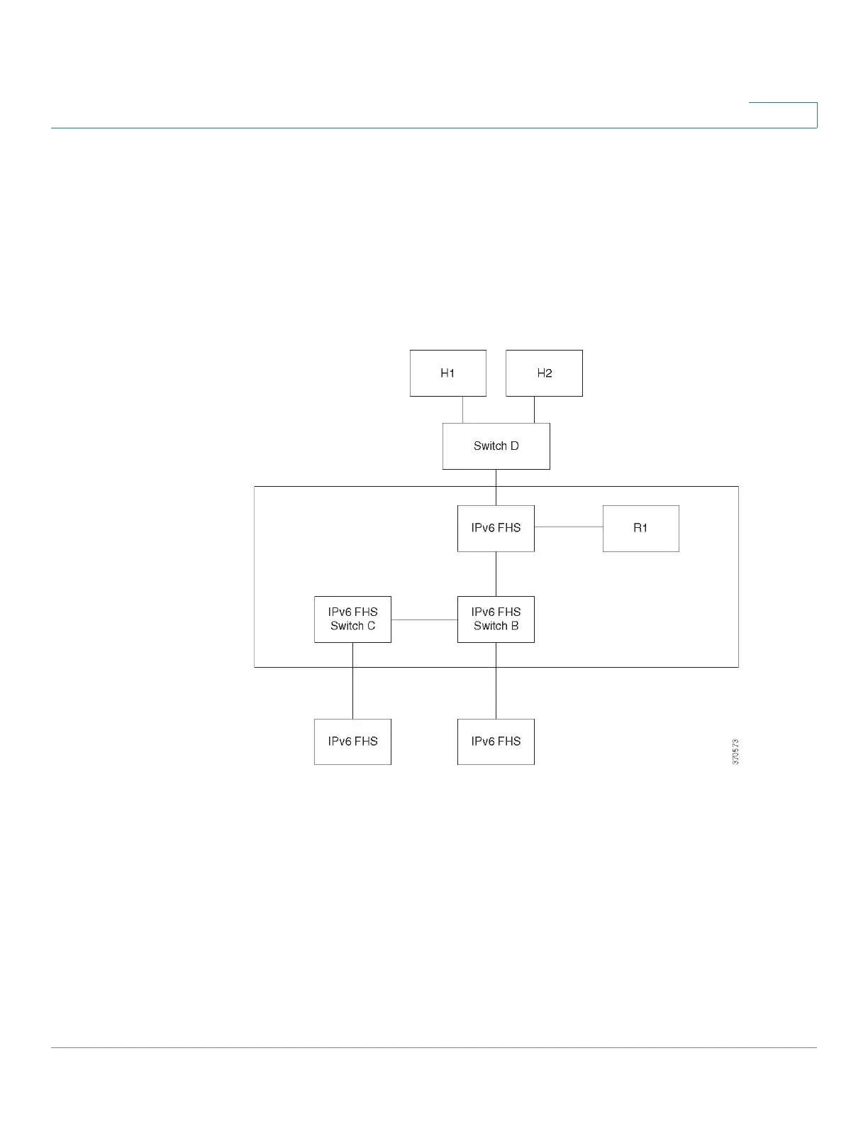
IPv6 First Hop Security Perimeter
IPv6 First Hop Security switches can form a perimeter separating untrusted area from trusted
area. All switches inside the perimeter support IPv6 First Hop Security, and hosts and routers
inside this perimeter are trusted devices. For example, in Figure 2 Switch B and Switch C are
inner links inside the protected area.
Figure 2 IPv6 First Hop Security Perimeter

Table of Contents

Other manuals for Cisco SF352-08MP

Related product manuals