EasyManua.ls Logo

Cisco SG550XG-24T - Page 557

Cisco SG550XG-24T
725 pages
Print Icon
To Next Page IconTo Next Page
To Next Page IconTo Next Page
To Previous Page IconTo Previous Page
To Previous Page IconTo Previous Page
Loading...
Security: IPv6 First Hop Security
IPv6 First Hop Security Overview
541 Cisco Sx350, SG350X, SG350XG, Sx550X & SG550XG Series Managed Switches, Firmware Release 2.2.5.x
25
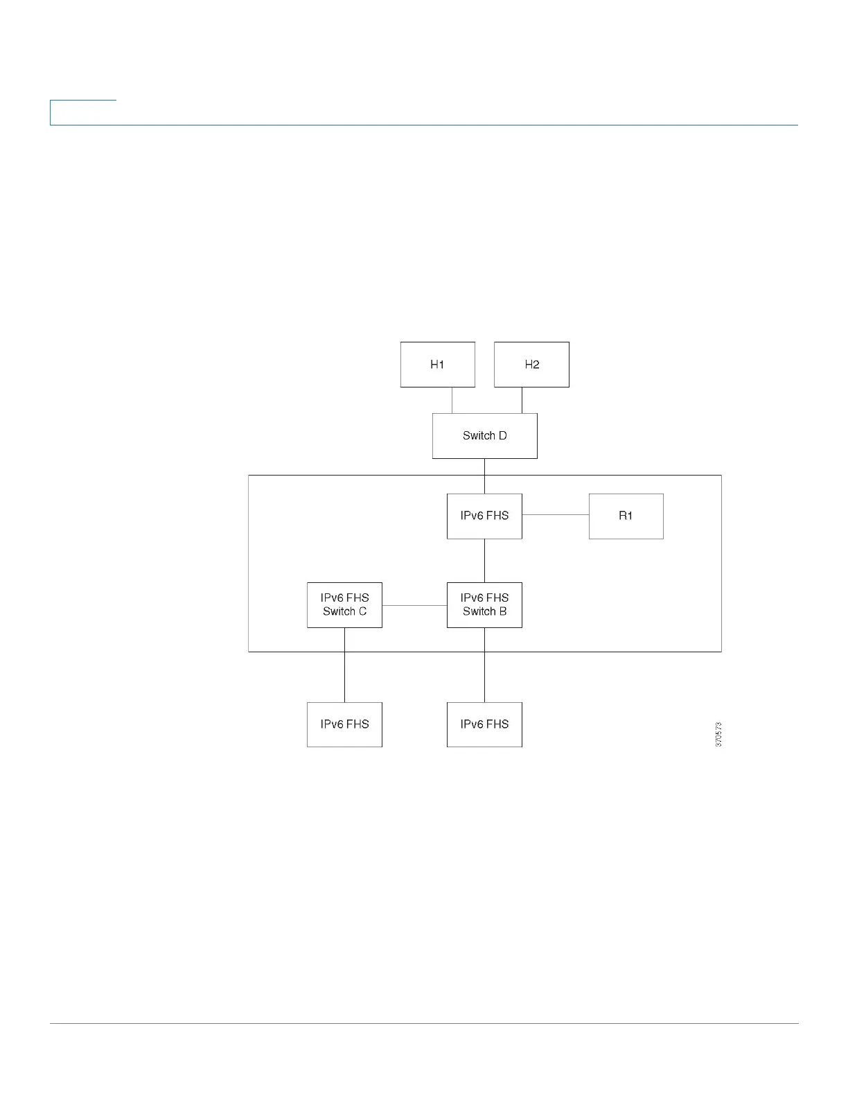
IPv6 First Hop Security Perimeter
IPv6 First Hop Security switches can form a perimeter separating untrusted area from trusted
area. All switches inside the perimeter support IPv6 First Hop Security, and hosts and routers
inside this perimeter are trusted devices. For example, in Figure 2 Switch B and Switch C are
inner links inside the protected area.
Figure 2 IPv6 First Hop Security Perimeter

Table of Contents

Related product manuals