EasyManua.ls Logo

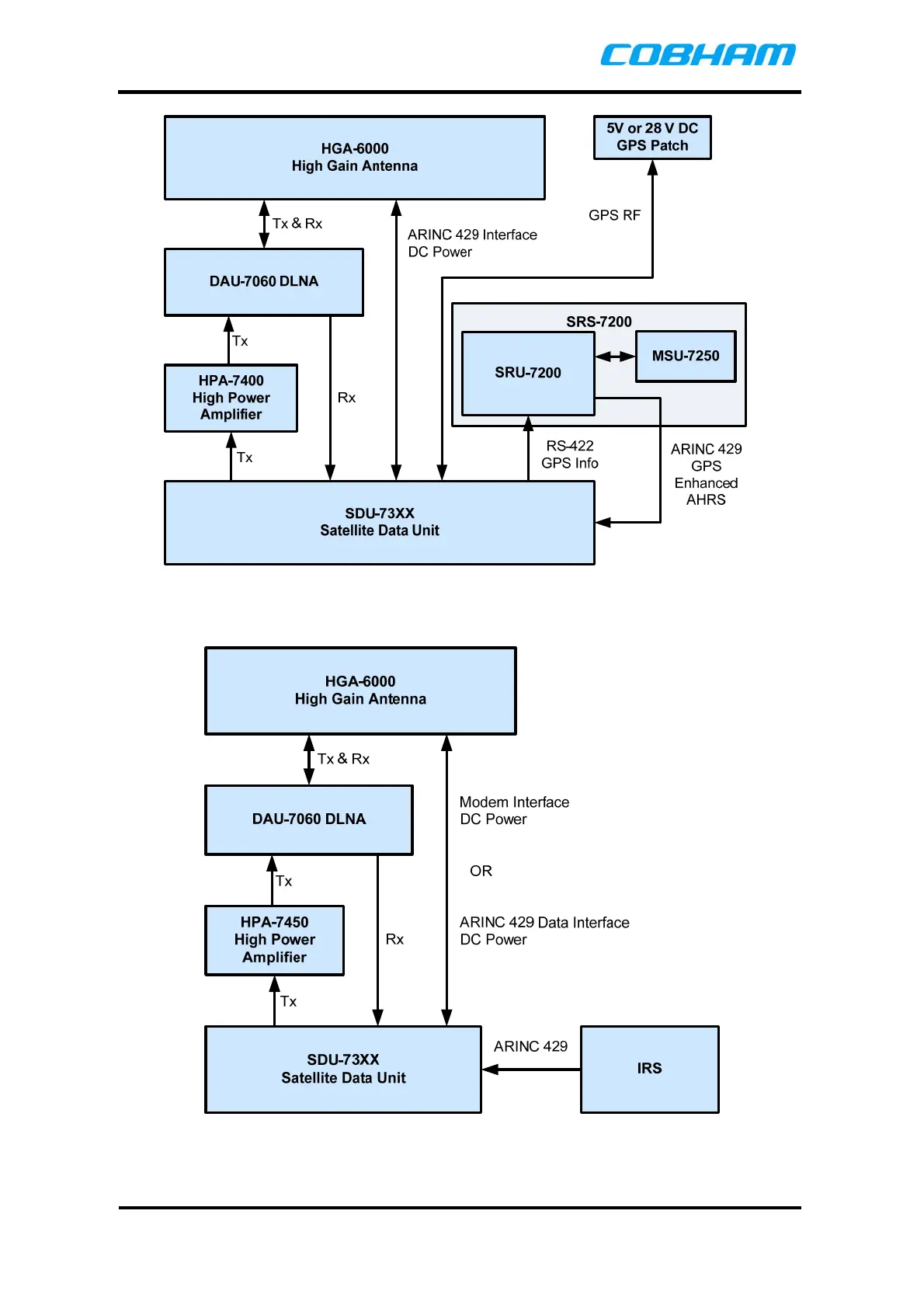
COBHAM HGA-6000 - Figure 9: Cobham Swiftbroadband System Using SRS-7200 AHRS System; Figure 10: Cobham Swiftbroadband System Using IRS System

COBHAM HGA-6000
37 pages
Print Icon
To Next Page IconTo Next Page
To Next Page IconTo Next Page
To Previous Page IconTo Previous Page
To Previous Page IconTo Previous Page
Loading...
HGA-6000 High Gain Antenna
Installation Manual
Document: 862-A0059_IM issue 1.7 COMPANY CONFIDENTIAL
Page 28 of 37
Figure 9 : Cobham SwiftBroadband System using SRS-7200 AHRS System
Figure 10 : Cobham SwiftBroadband System using IRS System

Table of Contents