EasyManua.ls Logo

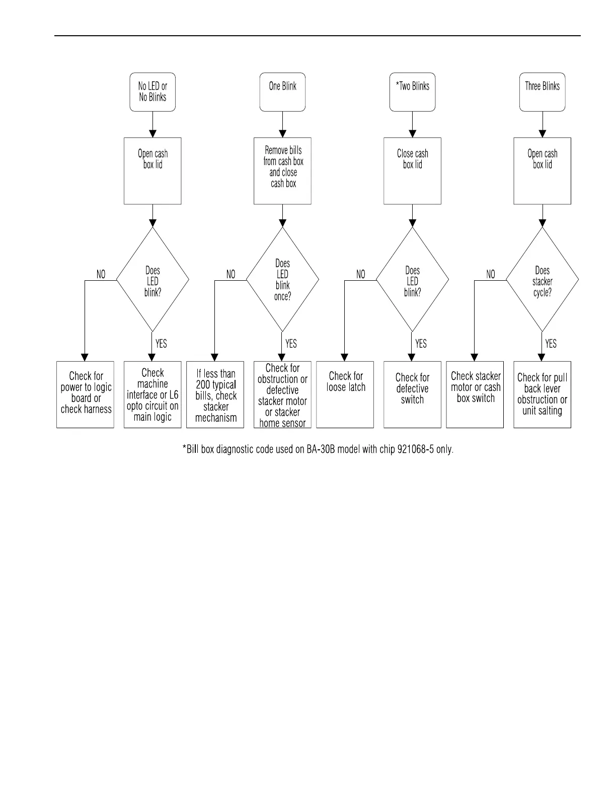
Coinco BA32SA - Troubleshooting Flowchart (No LED or No Blinks to Two Blinks)

Coinco BA32SA
25 pages
Print Icon
To Next Page IconTo Next Page
To Next Page IconTo Next Page
To Previous Page IconTo Previous Page
To Previous Page IconTo Previous Page
Loading...
19
SECTION 5: TROUBLESHOOTING

Related product manuals