EasyManua.ls Logo

Comm-Tec DaisyNET II - Page 29

Comm-Tec DaisyNET II
43 pages
Print Icon
To Next Page IconTo Next Page
To Next Page IconTo Next Page
To Previous Page IconTo Previous Page
To Previous Page IconTo Previous Page
Loading...
27
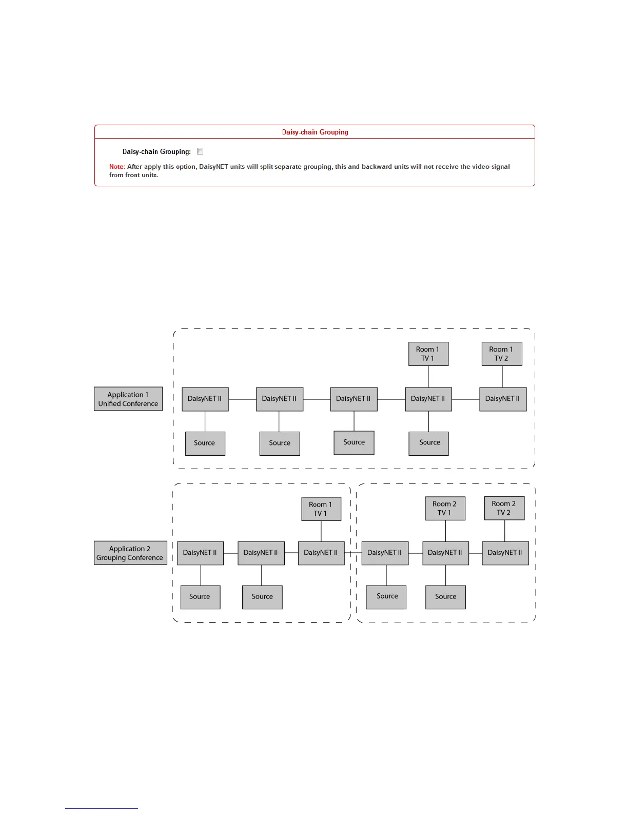
Daisy-chain Grouping
User can set DaisyNET II working in grouping mode in this column.
DaisyNET II offers Daisy-Chain Grouping mode to meet grouping
conference, in case multiple conference groups could be set up
and worked independently in cascaded connection. By that each
group could only have their local sources to be selected or
displayed, and can’t be shared to other groups.
Daisy-Chain Grouping is simply activated by Telnet API or clicking
the option on the WEB GUI of device, then the video will stop to be
outputted to backward devices. After applying, backward devices
can not select or display forward sources, neither been selected or
displayed by forward devices.

Other manuals for Comm-Tec DaisyNET II