EasyManua.ls Logo

Compaq Evo N800c Series - Page 37

Compaq Evo N800c Series
181 pages
Print Icon
To Next Page IconTo Next Page
To Next Page IconTo Next Page
To Previous Page IconTo Previous Page
To Previous Page IconTo Previous Page
Loading...
2–16 Maintenance and Service Guide
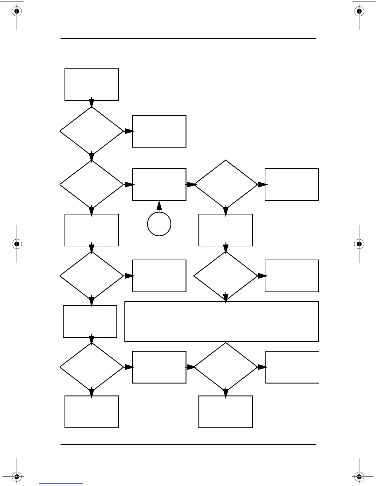
Troubleshooting
Flowchart 2.6—No Video, Part 1
A
N
Stand-alone
or Docking
Station?
No Video.
Replace the following one at a time. Test after each replacement.
1. Cable between notebook and computer display (if applicable)
2. Inverter board (if applicable)
3. Display
4. System board
Internal or
external
display*?
Adjust
brightness.
Video OK? Done
Docking
Station
Internal
Stand-alone
External
Adjust
brightness.
Video OK? Done
Y
Press lid
switch to ensure
operation.
Video OK? Done
Y
N
Video OK?
Done
Done
N
Check for bent
pins on cable.
Try
another
display.
Internal and
external
video OK?
Replace
system
board.
YY
N
N
*NOTE: To change from internal to
external display, use the hotkey
combination.
Y
Go to
Section 2.7,
No Video, Part 2.
268135-002.book Page 16 Thursday, October 24, 2002 4:10 PM

Table of Contents

Other manuals for Compaq Evo N800c Series

Related product manuals