EasyManua.ls Logo

Control Techniques Unidrive 2402 - Page 114

Control Techniques Unidrive 2402
208 pages
Print Icon
To Next Page IconTo Next Page
To Next Page IconTo Next Page
To Previous Page IconTo Previous Page
To Previous Page IconTo Previous Page
Loading...
Safety
Information
Product
Information
Mechanical
Installation
Electrical
Installation
Getting
Started
Menu 0
Running
the motor
Optimisation
Macros
Advanced
Parameters
Technical
Data
Diagnostics
UL Listing
Information
114 Unidrive User Guide
www.controltechniques.com Issue Number: 9
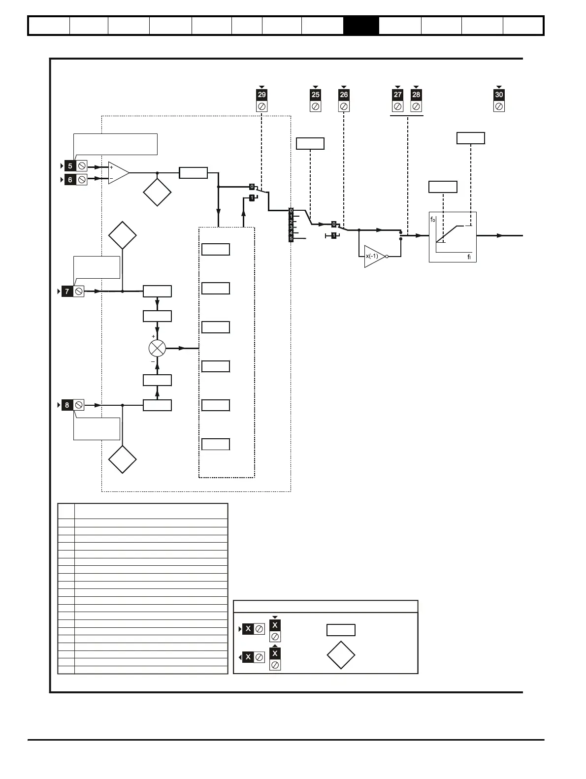
Figure 9-5 Macro 5 PID (set-point control) logic diagram
Reference selection
Frequency/speed
reference
PID
reference
RUN
FORWARD
RUN
REVERSE
Analog
input 3
JOG
SELECT
0.15
Analog input 2
mode selector
Analog
input 1
0.05
Reference
selector
PID
ENABLE
Minimum
frequency/
speed clamp
Maximum
frequency/
speed clamp
0.01
0.02
0.20
0.21
0.22
0.23
PID proportional
gain
PID integral
gain
PID derivative
gain
PID output high
limit
OL> EXTERNAL TRIP
CL> DRIVE ENABLE
0.17
0.18
Analog
input 2
PID
feedback
PID
0.16
Analog input 3
mode selector
0.19
0.24
PID output
low limit
0.25
PID output
scale factor
0.28
0.14
Analog
input 1
mode
selector
Analog
input 2
scaling
0.29
Analog
input 3
scaling
Pr Function
0.11 Pre-ramp reference
0.12 Post-ramp reference
0.13 Motor active-current
0 14 Analog input 1 (freq./speed ref.) Mode
0.15
0.16
0.17
0.18
0.19
0.20 PID proportional gain
0.21
0.22
0.23 PID output high limit
0.24
0.25
0.26 Preset reference 7
0.27
0.28
0.29
0.30 Optional PID-enable source
selector
selector
selector
Analog input 2 (PID reference) mode
Analog input 3 (PID feedback) mode
Analog input 1 (freq./speed ref.)
Analog input 2 (PID reference)
Analog input 3 (PID feedback)
PID integral gain
PID derivative gain
PID output low limit
PID output scale factor
Preset reference 8
Analog input 2 scaling
Analog input 3 scaling
selector
0.XX
0.XX
Key
Read-write (RW)
parameter
Read-only (RO)
parameter
Input
terminals
Output
terminals
Menu 0 changes from default configuration
RESET

Table of Contents

Related product manuals