EasyManua.ls Logo

Control Techniques Unidrive 5401 - Page 112

Control Techniques Unidrive 5401
208 pages
Print Icon
To Next Page IconTo Next Page
To Next Page IconTo Next Page
To Previous Page IconTo Previous Page
To Previous Page IconTo Previous Page
Loading...
Safety
Information
Product
Information
Mechanical
Installation
Electrical
Installation
Getting
Started
Menu 0
Running
the motor
Optimisation
Macros
Advanced
Parameters
Technical
Data
Diagnostics
UL Listing
Information
112 Unidrive User Guide
www.controltechniques.com Issue Number: 9
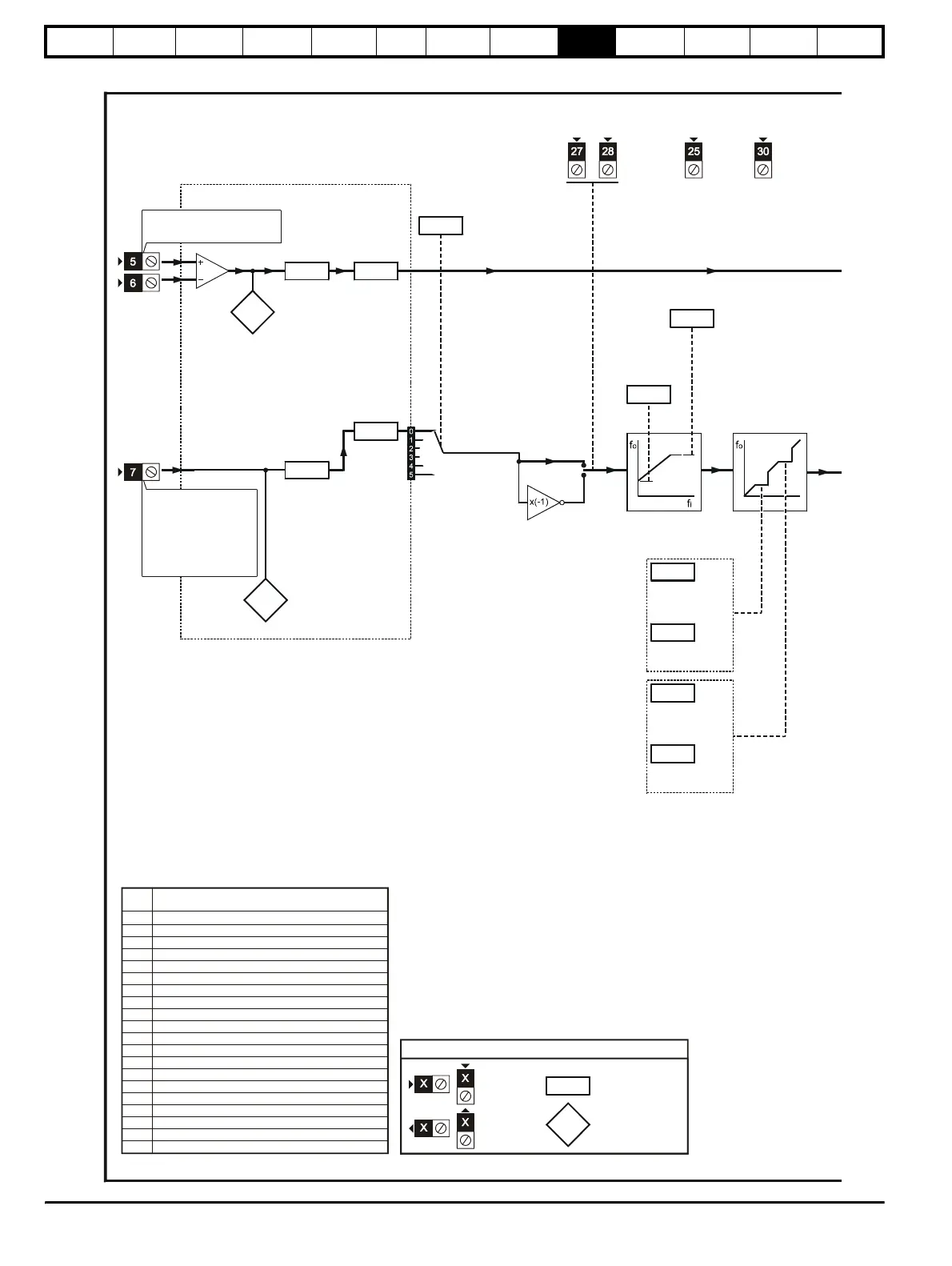
Figure 9-4 Macro 4 Torque control logic diagram
Reference selection
Analog torque
reference
RUN
FORWARD
RUN
REVERSE
RESET
0.24
Analog
input 1
mode
selector
0.05
Reference
selector
Maximum
frequency/speed
clamp
0.01
0.02
0.20
0.21
0.22
0.23
Skip frequency/
speed 1
Skip freq./speed
band 1
Skip frequency/
speed 2
Skip freq./speed
band 2
Skip frequencies/
speeds
OL> EXTERNAL TRIP
CL> DRIVE ENABLE
Analog
input 1
0.25
0.26
Analog
input 2
mode
selector
Freq./speed control:
Frequency /speed
reference
Torque control:
OL> (Not used)
CL> Speed over-ride
Analog
input 1
scaling
0.29
0.30
0.27
Analog
input 2
Analog
input 2
scaling
Minimum
frequency/speed
clamp
Pr Function
0.11 Pre-ramp reference
0.12 Post-ramp reference
0.13 Motor active-current
0 14 Jog reference (not used)
0.15 Braking mode
0.16 Stop mode
0.17 Status relay
0.18 S-ramp
0.19 S-ramp da/dt
0.20 Skip frequency/speed 1
0.21 Skip freq./speed band 1
0.22 Skip frequency/speed 2
0.23 Skip freq./speed band 2
0.24 Analog input 1 mode
0.25
0.26
0.27
0.28 Over-speed threshold
0.29
0.30
selector
selector
invert
enable
selector
Analog input 1(torque reference)
Analog input 2 mode
Analog input 2 (maximum speed override level)
Analog input 1 scaling
Analog input 2 scaling
selector
0.XX
0.XX
Key
Read-write (RW)
parameter
Read-only (RO)
parameter
Input
terminals
Output
terminals
Menu 0 changes from default configuration

Table of Contents

Related product manuals