EasyManua.ls Logo

Control Techniques Unidrive 5401 - Page 67

Control Techniques Unidrive 5401
208 pages
Print Icon
To Next Page IconTo Next Page
To Next Page IconTo Next Page
To Previous Page IconTo Previous Page
To Previous Page IconTo Previous Page
Loading...
Safety
Information
Product
Information
Mechanical
Installation
Electrical
Installation
Getting
Started
Menu 0
Running
the motor
Optimisation Macros
Advanced
Parameters
Technical
Data
Diagnostics
UL Listing
Information
Unidrive User Guide 67
Issue Number: 9 www.controltechniques.com
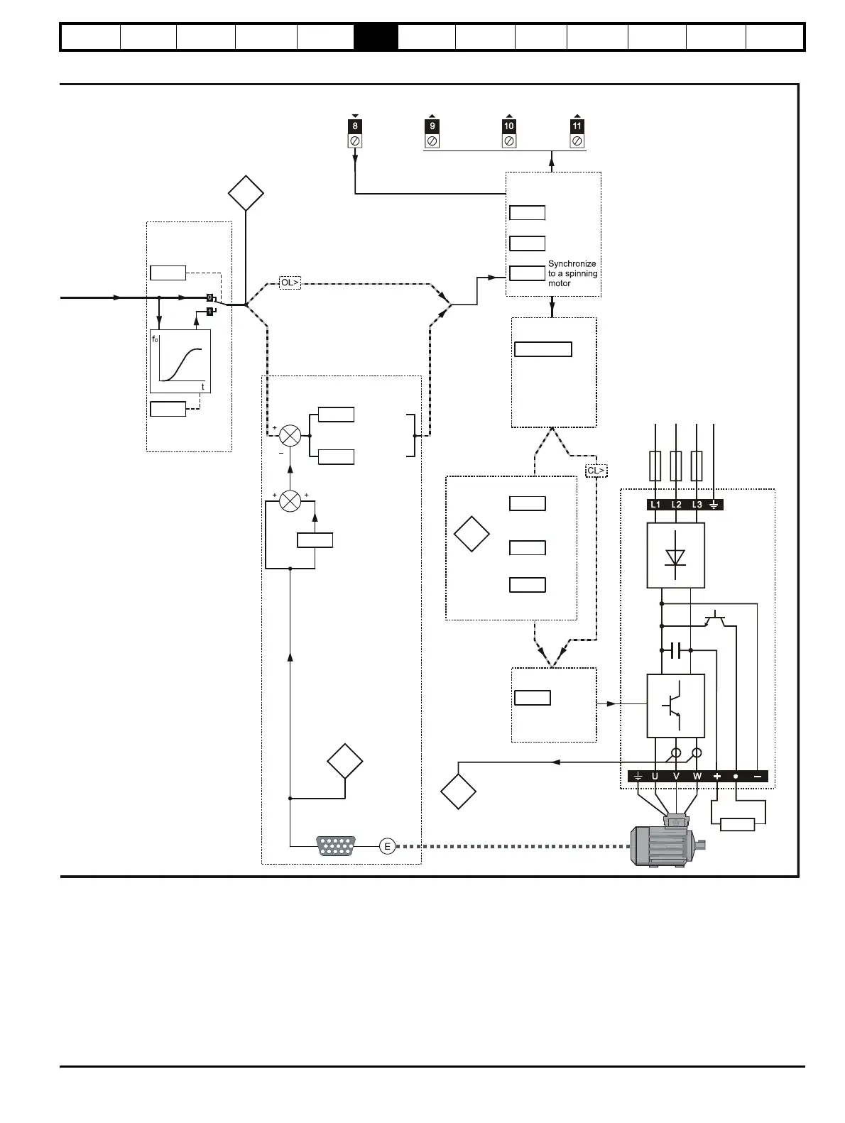
S-ramp
enable
S-ramp
da/dt limit
OL> FREQUENCY
CL> SPEED
TORQUE
Motor control
Speed-loop
proportional
gain
Motor speed
0.16
0.39
0.18
0.19
Post-ramp
reference
0.12
S-ramp
0.06
0.07
Speed-loop
integral gain
0.08
Stop mode
selector
THERMISTOR
Speed-loop
derivative
gain
0.09
0.10
CL> Speed-loop PID gains
15 way sub-D
connector
OL> AT SPEED
CL> AT ZERO SPEED
Current
limit
Motor
active-current
No. of poles
Power factor
Rated voltage
Rated speed
Rated current
Rated frequency
PWM switching
frequency
0.41
0.42 ~ 0.47
Motor parameters
0.13
Power stage
Voltage mode
selector
Dynamic V/f
select
0.07
Boost voltage
0.08
0.09
OL> Motor-voltage control
Estimated
motor
speed
0.10
_
+
_
+
Resistor
optional
Drive

Table of Contents

Related product manuals