EasyManua.ls Logo

Control Techniques Unidrive M100 - Page 15

Control Techniques Unidrive M100
42 pages
Print Icon
To Next Page IconTo Next Page
To Next Page IconTo Next Page
To Previous Page IconTo Previous Page
To Previous Page IconTo Previous Page
Loading...
Guide pas à pas pour l’Unidrive M100/M101/M200/M201/M300 15
Édition : 1
English Français Deutsch Italiano Español
ÉTAPE 9 : Mise sous tension du variateur
S’assurer que le signal de déverrouillage du variateur n’est pas activé, la borne 11 (ou les bornes 31 et 34 de
l’Unidrive M300) est ouverte.
S’assurer que le signal de marche n’est pas activé, les bornes 12 et 13 sont ouvertes (Unidrive M100, M200 et
M300).
S’assurer que le moteur est raccordé au variateur.
S’assurer que le raccordement du moteur (Δ ou Y) est correct.
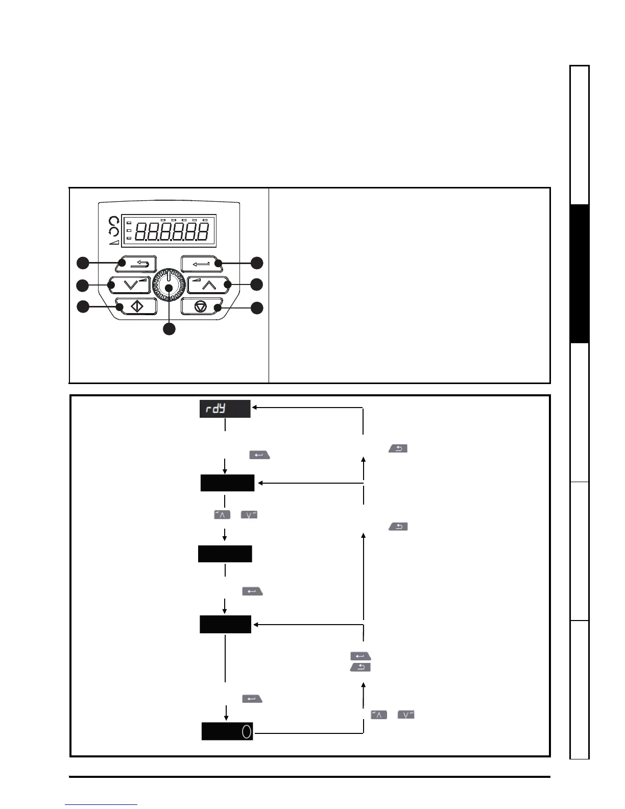
ÉTAPE 10 : Utilisation du clavier
L’afficheur présente des informations relatives à l’état de fonctionnement du variateur, aux codes et alarmes de
sécurité. Le clavier peut être utilisé pour modifier les paramètres, arrêter et mettre en marche le variateur ou faire
un reset du variateur.
1
V A Hz rpm %
4
1
2
3
5
6
7
(1) La touche Entrée est utilisée pour passer en mode Modification
ou visualisation, ou pour valider un changement de paramètre.
(2 / 6) Les touches de navigation permettent de sélectionner les
paramètres ou de modifier leurs valeurs.
(3) En mode clavier, la touche Arrêt / Reset (rouge) permet d’arrêter
et de faire un reset du variateur (activée pour l'Unidrive M101 et
M201). En mode bornier, cette touche permet seulement de faire un
reset du variateur.
(4) Le Potentiomètre de référence de vitesse est utilisé pour
contrôler la référence de fréquence (uniquement sur les variateurs
Unidrive M101 et M201).
(5) En mode clavier, la touche Marche (verte) est utilisée pour
mettre en marche le variateur (activée pour l'Unidrive M101 et
M201).
(7) La touche Échap permet de quitter le mode Modification /
Visualisation.
Pr 10
Pr 01
0.00
0.00
Mode
État
Pour passer en mode
Visualisation des paramètres,
appuyer sur la touche
Mode
Visualisation
des paramètres
Affichage
de la valeur
du paramètre
Appuyer sur ou
pour sélectionner un paramètre
Pour afficher la valeur du paramètre,
appuyer sur la touche
Pour passer en mode Modification,
appuyer sur la touche
Pour repasser en mode État,
appuyer sur la touche
Pour repasser en mode
Visualisation des paramètres,
appuyer sur la touche
Mode Modification (le digit à modifier clignote)
Maintenir enfoncée la touche ou pour augmenter
ou diminuer la valeur
Pour revenir à l’affichage de la valeur du paramètre
Appuyer sur la touche pour conserver la nouvelle valeur
Appuyer sur la touche pour ignorer la nouvelle valeur du
paramètre et rétablir la valeur préalable à la modification

Related product manuals