EasyManua.ls Logo

Control Techniques Unidrive M100 - Page 31

Control Techniques Unidrive M100
42 pages
Print Icon
To Next Page IconTo Next Page
To Next Page IconTo Next Page
To Previous Page IconTo Previous Page
To Previous Page IconTo Previous Page
Loading...
Unidrive M100/M101/M200/M201/M300 Guida dettagliata 31
Versione numero: 1
English Français Deutsch Italiano Español
FASE 9: Accensione dell'azionamento
Assicurarsi che il segnale di abilitazione azionamento non sia applicato, terminale 11 (o terminali 31 e 34 su
Unidrive M300) aperto.
Assicurarsi che il segnale di marcia non sia applicato, terminali 12 e 13 aperti (Unidrive M100, M200 e M300).
Assicurarsi che il motore sia collegato all'azionamento.
Assicurarsi che il collegamento del motore (Δ o Y) sia corretto.
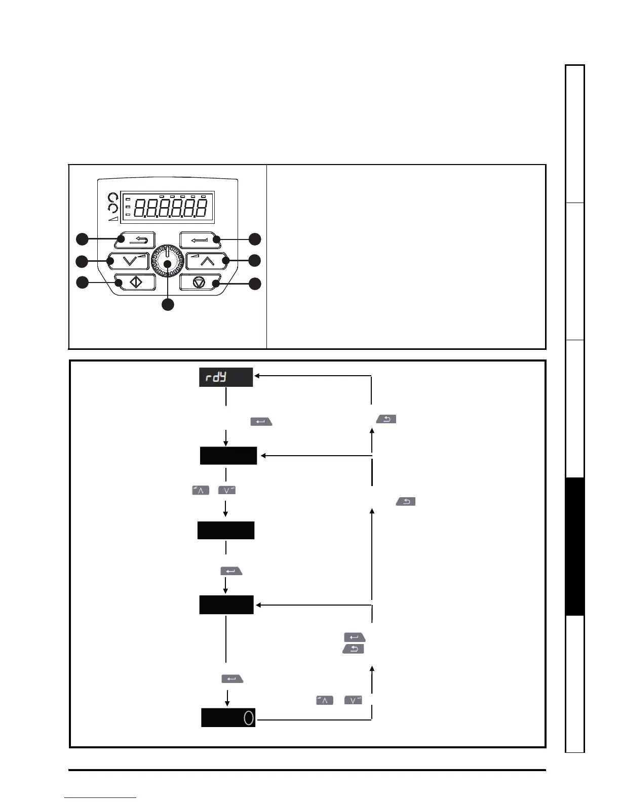
FASE 10: Utilizzare il tastierino
Il display fornisce all'utente informazioni sullo stato operativo dell'azionamento, sugli allarmi e sui codici di allarme.
Il tastierino consente di modificare i parametri, di arrestare e di avviare l'azionamento e di resettarlo.
1
V A Hz rpm %
4
1
2
3
5
6
7
(1) Il tasto Invio serve per accedere alla modalità di visualizzazione
o di modifica dei parametri, oppure per confermare la modifica
apportata a un parametro.
(2 / 6) I tasti di Navigazione servono per selezionare parametri
singoli o per modificare i valori dei parametri.
(3) Il tasto Arresto / Reset (rosso) serve, nella modalità tastierino,
per arrestare e resettare l'azionamento (abilitato per Unidrive M101
e M201). Può inoltre essere utilizzata per resettare l'azionamento
nella modalità terminale.
(4) Il tasto Potenziometro rif. velocità serve per controllare il
riferimento di frequenza (solo per Unidrive M101 e M201).
(5) Il tasto Avvio (verde) serve per avviare l'azionamento nella
modalità tastierino (abilitato per Unidrive M101 e M201).
(7) Il tasto Esci serve per uscire dalla modalità modifica /
visualizzazione parametri.
Pr 10
Pr 01
0.00
0.00
Modalità
di Stato
Per entrare nella modalità Visualizzazione
parametri, premere il tasto
Modalità
Visualizzazione
parametri
Visualizzazione
del valore
parametro
Premere o per selezionare
il parametro
Per visualizzare il valore del parametro,
premere il tasto
Per entrare nella modalità Modifica,
premere il tasto
Per tornare alla modalità Stato,
premere il tasto
Per tornare alla modalità Visualizzazione
parametri, premere il tasto
Modalità modifica
(il valore modificato lampeggia)
Tenere premuto o per aumentare o diminuire il valore
Per tornare alla Visualizzazione del valore parametro
Premere il tasto per accettare il nuovo valore
Premere il tasto per ignorare il nuovo valore e
riportare il parametro al valore precedente alla modifica