EasyManua.ls Logo

CSA RA 350 - Page 50

CSA RA 350
60 pages
Print Icon
To Next Page IconTo Next Page
To Next Page IconTo Next Page
To Previous Page IconTo Previous Page
To Previous Page IconTo Previous Page
Loading...
Form I-RA/D 350/500, Page 50
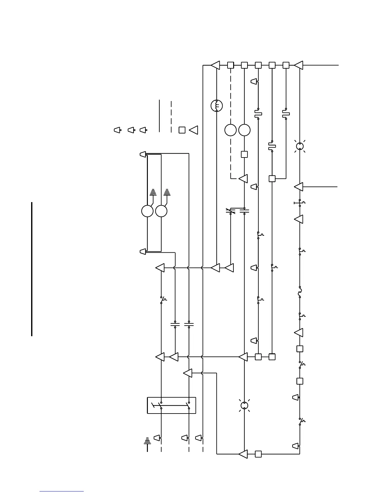
Wiring Diagram 189994, Model RA500 (fan model)
IMPORTANT NOTE: This is the current wiring diagram. If your Model RA500 heater
was manufactured before 1/05 (Serial No. Code BEA), see wiring diagram on pages
54-55.












 



  












   



 










































































 


 


 













Table of Contents